ФГБОУ ВО «Национальный исследовательский университет «МЭИ» (Институт дистанционного и дополнительного образования, директор)
ВАК 5.2.1 Экономическая теория
ВАК 5.2.4 Финансы
ВАК 5.2.5 Мировая экономика
ВАК 5.2.6 Менеджмент
ВАК 5.2.7 Государственное и муниципальное управление
УДК 33 Экономика. Народное хозяйство. Экономические науки
ГРНТИ 06.00 ЭКОНОМИКА И ЭКОНОМИЧЕСКИЕ НАУКИ
ОКСО 38.00.00 Экономика и управление
ББК 6 ОБЩЕСТВЕННЫЕ НАУКИ
ТБК 7 ОБЩЕСТВЕННЫЕ НАУКИ. ЭКОНОМИКА. ПРАВО.
BISAC BUS BUSINESS & ECONOMICS
Характеристики экономической устойчивости и уровень неопределённости и риска процессов в топливно-энергетической комплекса составляют основу управленческих решений, принимаемых для обеспечения энергетической безопасности национальной экономики. Основной миссией топливно-энергетического комплекс страны является обеспечение энергетической безопасности, которая позволяет обеспечить уровень защиты населения и бизнеса от риска появления дефицита ресурсов, в том числе на настоящий момент и с позиций их сохранения для будущих поколений. Поиск решений для обеспечения защиты связан с выполнением экономических показателей по всем вариантам возможных нежелательных ситуаций и связан с видами используемых ресурсов, классификация которых и показатели оценки, представлены в статье
национальная экономика, энергетическая безопасность, экономическая устойчивость, риск и неопределенность
Топливно-энергетический комплекс страны в силу своего предназначения, связанного с обеспечением субъектов хозяйственной деятельности энергетическими ресурсами, является основным участником системы обеспечения энергетической безопасности национальной экономики. Топливно-энергетический комплекс России регулирует рынок энергетических ресурсов связанных с добычей, переработкой и транспортировкой первичных энергоносителей (нефти, газа, угля и урана), а также с производством электрической энергии и ее распределением.
Энергетическая безопасность является основной стратегической целью деятельности топливно-энергетического комплекса. Под энергетической безопасностью понимается уровень защищенности национальной экономики от дефицита энергетических ресурсов, в том числе первичных энергоносителей и непосредственно электрической энергии. Обеспечение энергетической безопасности осуществляется в нескольких направлениях, связанных с видами и инструментариями используемой защиты (Рисунок 1).
Возможные угрозы энергетической безопасности определяются внешними (геополитическими, макроэкономическими, конъюнктурными) факторами, а также состоянием и функционированием энергетического сектора страны. К экономическим факторам относятся дефицит инвестиционных ресурсов, рост цен на топливо, энергорасточительность экономики, климатические потребности в ресурсах для обеспечения среды проживания человека. Политические факторы связанны с внешнеэкономическими взаимодействиями, договоренностями между странами держателями ресурсов и странами их потребляющими, дискриминационные меры и санкции в отношении системы обеспечения ресурсами. Техногенные факторы связаны с деятельностью человека, развитием инновационных технологий, количеством аварий и неполадок на объектах ТЭК. Стихийные бедствия, суровые зимы, длительные маловодья на реках следует считать природными факторами влияния на энергетическую безопасность [1; 2; 3]. Государственное регулирование, принятие корпоративных решений, терроризм, экстремистские действия антиэнергетической направленности, и другие воздействия социального характера следует считать факторами управленческого характера в рамках системы энергетической безопасности.

Рисунок 1 – Структурная схема видов энергетической безопасности
Стратегические угрозы системного характера чреваты долговременным и масштабным сдерживанием темпов развития национальной экономики в силу возможного проявления дефицита энергии у потребителей в долгосрочной перспективе. Поэтому в рамках управление энергетической безопасностью необходимо учитывать и прогнозировать экономические показатели в краткосрочном и долгосрочном периоде (Таблица 1).
Таблица 1 – Экономические показатели оценки энергетической безопасности на текущем и стратегическом уровне
|
Показатели определения энергетической безопасности |
Характеристика текущего состояния |
Стратегические угрозы |
|
Наличие ресурсов |
Наличие природных ископаемых, резервы генерирующих мощностей |
Уменьшение запасовэнергетических ресурсов |
|
Себестоимость производства и добычи |
Себестоимость добычи, транспортировки, хранения |
Снижение объёмов добычи, транспортировки, хранения, отставание технологий от потребностей |
|
Качество ресурсов |
Технологические характеристики ресурса и используемых технологий производства |
Невозобновляемость ресурсов |
|
Устойчивое развитие |
Экологичность технологий добычи и производства, уровень аварийности, выбросов СО2 |
неэффективность использования, социальная недоступность, техногенные катастрофы |
|
Государственная поддержка |
Государственная инвестиционная поддержка предприятий отрасли |
Политическая нестабильность |
Сложность оценки и прогнозирования показателей энергетической безопасности связан с широтой охвата ресурсов, а также глобализационными характеристиками влияния. В рамках роста количества населения на планете, растет потребность в ресурсах, в том числе энергетических, причем рост демографических показателей одной страны оказывает влияние на требования к защите и рациональному распределению ресурсов в других странах.
Характеристики экономической устойчивости и уровень неопределённости и риска процессов в топливно-энергетической комплекса составляют основу управленческих решений, принимаемых для обеспечения энергетической безопасности национальной экономики (Рисунок 2).

Рисунок 2 – Триада системы энергетической безопасности национальной экономики
Устойчивое развитие затрагивает три направления: бизнес, экологию, социальную среду. Устойчивое развитие, в данном контексте, характеризуется уровнем сохранения стабильного функционирования топливно-энергетического комплекса при возникновении неожиданных внешних воздействий на него из внешней среды. То есть при появлении ситуаций риска и неопределенности, выстроенная системы управления топливно-энергетическим комплексом должна сохранять состояние стабильности, поглощая и перераспределяя риск между участниками системы.
Математическим аппаратом для проверки уровня устойчивости системы является аппарат когнитивного моделирования, который позволяет на основе оценки причинно-следственных связей оценить систему взаимоотношений участников системы и определить степень влияния внешних импульсов на работоспособность топливно-энергетического комплекса [4; 5]. Если предположить, что демографический рост и набор рисков и неопределенностей является возможными внешними импульсами, то структурная устойчивость топливно-энергетического комплекса покажет уровень энергетической безопасности национальной экономики.
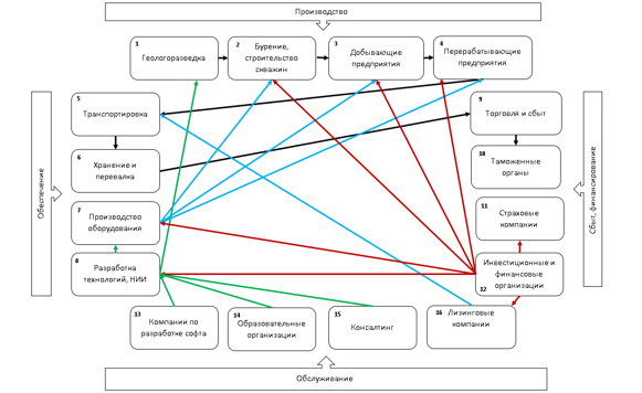
Будем измерять уровень энергетической безопасности на основе условной математической величины –суммы абсолютных значений матрицы орграфа взаимодействий участников экономических отношений в топливно-энергетическом комплексе. Расчет уровня энергетической безопасности целесообразно проводить в рамках программно-расчетного комплекса Mathcad. При расчете построим орграф взаимодействия участников экономических отношений в топливно-энергетическом комплексе, заполним матрицу смежности структуры орграфа, рассчитаем комплекс абсолютных значений матрицы орграфа и их суммарную величину (Рисунок 3).

Рисунок 3 – Структурно-организационная схема взаимодействия участников топливно-энергетического комплекса
Когнитивный анализ, проведенный в специализированной информационной систем даст нам количественный показатель устойчивости, и позволит оценить уровень энергетической безопасности в системе сложившихся экономических отношений (Рисунок 4).

Рисунок 4 – Расчет параметров устойчивости топливно-энергетического комплекса комплекса
Как видим, полученный показатель уровня энергетической безопасности равен 8,179 единиц. Это в целом неплохой показатель, так как значение могло бы и стремиться к бесконечно-большому значению, но не лучший из возможных, так как лучшее значение должно стремится к 1, но при этом не стремиться к нулю.
Предложенный метод оценки уровня энергетической безопасности на основе характеристики устойчивого развития структуры топливно-энергетического комплекса может служить условной мерой достижений в области энергетической безопасности национальной экономики России, а также позволяет строить прогнозы и моделировать системы развития на основе полученного орграфа взаимодействий участников экономических отношений [6; 7].
Построение орграфа участников топливно-энергетического комплекса и расчет уровня энергетической безопасности на основе модели импульсной устойчивости следующие результаты, заслуживающие внимания:
- энергетические безопасность национальной экономики зависит от устойчивости организационной структуры топливно-энергетического комплекса, а также показателей потребностей в ресурсах и возможных неопределённостей;
- деятельность предприятий топливно-энергетического комплекса зависит как от структурно-организационной модели бизнес-процессов, встроенных во внутрифирменной сфере предприятия, так и от влияния внешних факторов, связанных с влиянием участников ближнего и дальнего окружения комплекса;
- следует учитывает множество факторов воздействий на управление топливно-энергетическим комплексом, поскольку экономика страны является открытой системой и влияние международных факторов (глобализация, международная политическая ситуация, транснациональные рынки и т.д.) на развитие экономики страны может иметь существенное значение.
1. Кондраков О.В. Классификация угроз энергетической безопасности региона // Социально-экономические явления и процессы. 2012. №10. URL: https://cyberleninka.ru/article/n/klassifikatsiya-ugroz-energeticheskoy-bezopasnosti-regiona (дата обращения: 06.08.2024).
2. Региональное управление и территориальное планирование: учебник и практикум для академического бакалавриата / Ю. II. Шедько, Р. Г. Погребняк, Е. С. Пожидаева (и др.] ; под ред. Ю. Н. Шедько.. 2017. — 503 с. — Серия : Бакалавр. Академический курс.
3. Локтионов В.И. Методология обеспечения экономической безопасности на основе повышения адаптивности энергетических систем // диссертация на соискание уч. ст. д.э.н., Иркутск, 2023. – 603 с.
4. Габрин К.Э. Теория и методология экономического регулирования безопасности строящихся и эксплуатируемых зданий и сооружений // диссертация на соискание уч. ст. д.э.н., Челябинск, 2005. – 404с.
5. Ю.А. Чугаева Основные угрозы и риски устойчивого развития нефтегазовой отрасли в систем обеспечения экономической безопасности РФ Естественно-гуманитарные исследования № 43 (5), 2022
6. Корсаков Г.О., Шиндина Т.А.Оценка структурной устойчивости нефтегазового комплекса по функциональной роли основных участников // Управление устойчивым развитием. 2024. № 2 (51). С. 24-30.
7. Корсаков Г.О., Шиндина Н.Е., Шиндина Т.А.Оценка влияния стейкхолдеров на устойчивое развитие предприятия нефтегазового комплекса России на основе структурно-организационной модели // Экономика и предпринимательство. 2023. № 11 (160). С. 1473-1478.



