Россия
Россия
Россия
В статье приведено исследование возможностей автоматизации процессов обследования несущих строительных конструкций, с особым акцентом на применение CRM-систем со специализированными модулями. Проанализированы практические примеры внедрения таких систем в деятельность строительных организаций. Обсуждается необходимость инженерно-технического обследования зданий на всех этапах их жизненного цикла, основываясь на актуальности информации о техническом состоянии конструкций для обеспечения безопасности пользователей. Разработана карта процессов, охватывающая различные этапы, такие как подготовка данных, создание задач, ведение учета и формирование отчетной документации, с использованием Битрикс 24. Выявлены ключевые действия, задействованные в каждом этапе, а также роль и взаимодействие различных подразделений организации. Подчеркивается важность использования BPMN для моделирования бизнес-процессов, что позволяет улучшить управление и координацию работ, снизить риски ошибок и повысить срок выполнения задач. Работа предлагает системный подход к проведению обследований зданий, охватывающий ключевые аспекты автоматизации и организации процесса, что может значительно улучшить качество и эффективность обследований в строительной отрасли. Такое моделирование позволяет оптимизировать взаимодействие между специалистами, минимизировать вероятность ошибок и ускорить выполнение работ, обеспечивая систематизацию и контроль на всех этапах обследования.
этап эксплуатации зданий, автоматизация процессов, обследование зданий
Введение
На различных этапах жизненного цикла здания — от строительства до сноса — критически важным становится проведение инженерно-технического обследования. Информация о реальном техническом состоянии несущих и ограждающих конструкций имеет решающее значение для обеспечения безопасного использования объектов капитального строительства и защиты жизни находящихся в них людей особенно на этапе эксплуатации.
Чтобы определить текущее состояние конструкций, реализуется целый комплекс мероприятий [1, 2]. Каждый тип работы уникален, что требует привлечения узкоспециализированных специалистов с необходимыми знаниями и квалификацией в своих областях. Однако параллельная работа таких разнообразных профессионалов вызывает серьезные сложности в организации и управлении их взаимодействием.
Эта проблема затрагивает все этапы реализации проекта — от управления организационными аспектами сотрудничества между подразделениями и сотрудниками до обеспечения единства в подготовке отчетной документации и систематическом хранении материалов. Несмотря на то, что перечень необходимых работ остается в основном неизменным независимо от типа здания, геометрические параметры, такие как общая площадь и строительный объем, прямо влияют на количество выполняемых однотипных работ [3]. Чтобы соблюдать сроки выполнения и упорядочить данные, необходима система, позволяющая автоматизировать часть функций [4].
Наиболее часто обследуются здания, возведенные в начале и середине XX века, у которых отсутствуют информационные модели. Собственники таких объектов часто не имеют желания или возможности инвестировать в разработку пространственных моделей. Оптимальным решением для автоматизации контроля работ по обследованию в большинстве подобных случаев становится использование CRM-системы с модулем ERP.
Объекты и методы исследования
Объектом исследования данной работы является автоматизация процесса управления обследованием несущих строительных конструкций на этапе эксплуатации, включая делегирование задач, полевые работы и подготовку отчетной документации.
Обследование может проводиться в рамках планового контроля, после стихийных бедствий, а также при операциях купли-продажи объектов и в других ситуациях. Результаты обследования обобщаются в рекомендациях по ремонту, реконструкции или замене конструкций, а также по улучшению эксплуатационных характеристик.
Среди популярных CRM-систем с модулем ERP выделяются такие продукты, как Битрикс 24, 1С ERP, AmoCRM, Мегаплан и Tilda CRM. Для моделирования автоматизированной системы управления работами по обследованию зданий можно использовать нотацию BPMN [5-6].
В литературе можно встретить информацию по использованию CRM решений для цифровой трансформации сферы жилищно-коммунального хозяйства в части взаимоотношений между собственниками жилых помещений в многоквартирных домах и управляющими организациями, а также по применению решения Битрикс 24 для организации и планирования инженерных изысканий [7-8].
BPMN (Business Process Management Notation) — это язык для моделирования бизнес-процессов, который связывает визуализированную стадию и непосредственную реализацию процессов.
Результаты исследований
В результате анализа деятельности организаций, осуществляющих работы по обследованию зданий, была разработана карта процессов, которая включает несколько этапов:
- подготовка исходных данных для запуска бизнес-процесса;
- подготовка исходных данных для постановки задач;
- создание основных задач;
- создание детальных задач;
- формирование CRM-формы плана обследования зданий;
- подготовка шаблона отчетной документации;
- проведение работ по обследованию зданий;
- формирование итоговой отчетной документации.
В рамках карты процесса задействованы следующие отделы организации:
- подразделение исполнительного директора, включая самого директора и начальника отдела продаж.
- подразделение технического директора, в состав которого входят технический директор, руководитель проектов, а также начальники отделов полевых и камеральных работ и статистической обработки.
Поскольку в зависимости от размера и числа сотрудников отдела может иметь место совмещение должностей, заданная схема будет охватывать только руководителей отделов. Действия, связанные с подачей заявки на обследование, не рассматриваются в данной карте процессов, так как они не зависят от наличия автоматизированной системы и могут быть доведены до исполнительного директора в устной форме от потенциального клиента.
Концептуальная модель будет построена с учетом применения CRM-системы Битрикс 24.
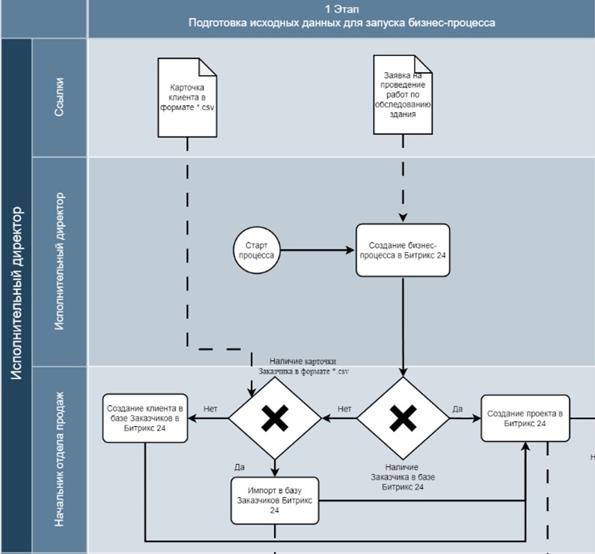
Этап 1. Подготовка исходных данных для запуска бизнес-процесса начинается с подачи заявки исполнительному директору для проведения работ. Эта заявка будет выступать в роли входных данных. Исполнительный директор запускает процесс в Битрикс 24 и назначает задачи начальнику отдела продаж. Начальник отдела, при обработке заявки, определяет наличие заказчика в базе клиентов CRM. При наличии данных, он выбирает клиента и создает проект. При их отсутствии, происходит импорт карточек клиентов в формате *.csv. Остальные форматы для автоматического импорта не поддерживаются. В случае отсутствия данных, информация вводится вручную и создается проект (Рис. 1).

Рис. 1. Этап 1 модели системы управления работами по обследованию зданий
Выходной информацией на данном этапе станет актуализированная база клиентов в Битрикс 24. Входные данные — заявка на обследование и карточка клиента в формате *.csv.
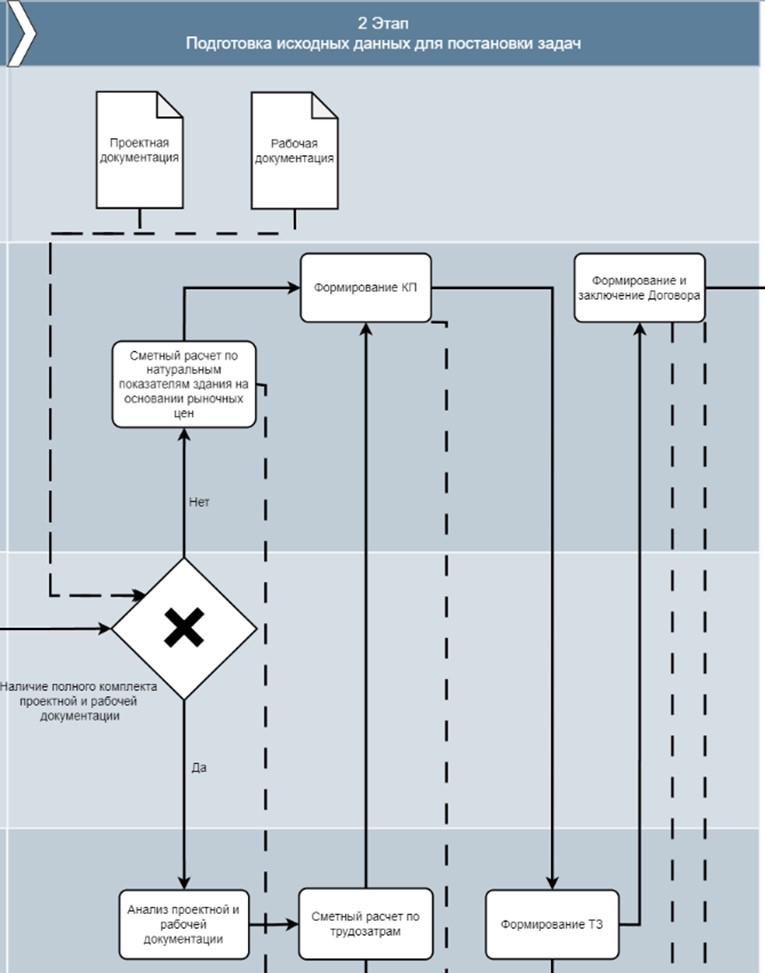
Этап 2. Подготовка исходных данных для постановки задач. После создания проекта в Битрикс 24 необходимо составить сметный расчет, который возможен на основании проектной и рабочей документации. Если такая документация присутствует, ее предварительно анализирует технический директор для определения конструктивного решения здания и трудозатрат. На основании этого формируется коммерческое предложение и техническое задание. При отсутствии документации сметный расчет выполняется по натурным показателям и рыночным ценам по обследованию аналогичных зданий. Завершающим шагом этапа является формирование и подписание договора. Входные данные: проектная и рабочая документация. Выходные данные: коммерческое предложение, техническое задание, договор и актуализация проекта в Битрикс 24 (Рис. 2).

Рис. 2. Этап 2 модели системы управления работами по обследованию зданий
Этап 3. Создание основных задач. Без полного набора исполнительной документации создание детализированных задач невозможно. В таком случае возможно лишь составление основных задач, для чего можно использовать Microsoft Excel, а затем произвести преобразование в формат *.csv для импорта в Битрикс 24. При наличии необходимой документации можно пропустить этап и сразу перейти к созданию детализированных задач. Выходные данные: перечень задач в Excel и актуализация проекта в Битрикс 24 (Рис. 2).
Этап 4. Создание детализированных задач. На этом этапе формируются ресурсы Bitrix 24 в Microsoft Project, создается диаграмма Ганта с задачами и подзадачами, фиксируется длительность выполнения задач и назначение ресурсов. Затем осуществляется импорт задач в Битрикс 24 (Рис.3).
. \
Рис. 3. Этапы 3 и 4 модели системы управления работами по обследованию зданий.
Откройте рисунок в новой вкладке, чтобы увидеть его в большем размере
Этап 5. Формирование CRM-формы плана производства работ по обследованию. Для создания электронного журнала в Bitrix 24 необходимо разработать уникальную CRM-форму, содержащую пользовательские поля, которые настраиваются вручную. Учитывая прямую зависимость между типами и материалами конструкций и необходимостью минимизации времени обследования и исключения человеческого фактора, важно уделить внимание правилам отображения полей.
На примере фиксации вскрытий конструкций выделяются три основных вида: вскрытие строительных конструкций, проходка шурфов и вскрытие навесной фасадной системы. Каждому из этих типов соответствуют специфичные контролируемые параметры, такие как количество стержней арматуры, глубина заложения относительно отметки грунта и количество заклепок направляющих. Эти параметры вносятся в пользовательские поля. Если не установить корректные правила отображения полей, сотрудник, работающий с электронным журналом на месте обследования, будет вынужден манипулировать формой, не соответствующей выполняемым работам. Это приведёт к потере времени на выбор необходимых полей и увеличит риск ошибок в заполнении информации, что может негативно сказаться на качестве работ.
В разработке CRM-формы электронного журнала активно участвуют начальники всех технических отделов. После завершения работы над формой документ отправляется на согласование руководителю проектов, а затем, в случае положительного решения, утверждается техническим директором.
Пользовательские поля для электронного журнала включают [7]:
- тип вскрытия;
- тип конструкции;
- тип материала конструкции;
- расположение вскрытия;
- номер вскрытия;
- тип поверхности;
- этаж, на котором располагается вскрытие;
- отметка расположения вскрытия;
- оси расположения вскрытия;
- и другие.
Этап 6. Формирование шаблона отчетной документации. Начальники всех отделов занимаются созданием шаблонов отчетной документации, что осуществляется последовательно. Исходный шаблон формируется в формате .doc и заполняется с учётом созданных пользовательских полей в Bitrix 24. Затем шаблоны интегрируются в CRM-систему. Завершает этап согласование формы отчетной документации исполнительным директором.
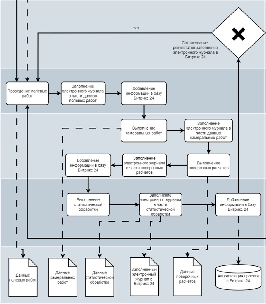
Этап 7. Проведение работ по обследованию. Обследование проходит в соответствии с техническим заданием, а также с ГОСТ 31937-2024 и СП 13-102-2003 [9]. Сотрудники отдела полевых работ используют электронный журнал на объекте обследования и далее обрабатывают данные в офисе. Остальные отделы начинают заполнять электронный журнал только после завершения полевых работ. Вначале проводятся непосредственные полевые работы с одновременным заполнением полей журнала и добавлением информации в базу Bitrix 24. После этого переходят к камеральным работам с соответствующими записями в электронном журнале. Аналогичные действия осуществляются для поверочных расчетов и статистической обработки. По завершении процесса результаты заполняются в электронный журнал и отправляются на согласование руководителю проектов. Если согласование не получено, проводятся дополнительные обследования (рис. 4).

Рис. 4. Этап 7 модели системы управления работами по обследованию зданий
Этап 8. Формирование итоговой отчетной документации. Заполнение итоговой отчетной документации полностью автоматизировано. По завершении заполнения электронного журнала достаточно выбрать шаблон отчета и указать желаемый формат документа — .doc или .pdf. После этого итоговая документация согласовывается с заказчиком, и в случае успешного завершения проекта он закрывается.
Выводы
Автоматизация управления работами по обследованию зданий, согласно предложенной модели, позволит:
- оптимизировать процессы планирования, учета и контроля выполнения работ, что приведет к сокращению временных и материальных затрат;
- повысить качество работ за счет автоматизации контроля и анализа результатов;
- упростить взаимодействие между различными подразделениями и специалистами, что обеспечит более эффективное использование ресурсов;
- улучшить систему управления данными о проведенных работах, объектах и исполнителях, что обеспечит более точное и своевременное принятие решений на основе актуальной информации.
Таким образом, через внедрение автоматизированной системы управления обследованиями зданий можно значительно упростить и улучшить качество процесса, а также обеспечить надежную базу для принятия управленческих решений на этапе эксплуатации объекта недвижимости.
1. Гимадетдинов К.И., Фролов Е.А., Фролов А.Е., Яковлева М.В. Обследование технического состояния зданий и сооружений: учебное пособие. Москва: ФОРУМ : ИНФРА-М, 2024. 159 с.
2. Лапидус А.А., Топчий Д.В. Организация работ по обследованию зданий и сооружений // Промышленное и гражданское строительство. 2023. № 3. С. 12-15. https://doi.org/10.33622/0869-7019.2023.03.12-15 EDN: https://elibrary.ru/XSJMAI
3. Кашеварова Г.Г., Тонков Ю.Л., Тонков И.Л. Интеллектуальная автоматизация инженерного обследования строительных объектов. Пермь: Пермский национальный исследовательский политехнический университет, 2017. С.42-57.
4. Князева Н. В. Управление информационными потоками с использованием эксплуатационной модели объекта капитального строительства // Стратегии и тренды развития науки в современных условиях. 2018. Т. 2, № 1(4). С. 66-70. EDN: https://elibrary.ru/YVMMYR
5. Князева, Н. В., Левина Д. А. Использование BIM-сценариев в работе служб эксплуатации // Вестник Белгородского государственного технологического университета им. В.Г. Шухова. 2019. № 5. С. 99-105. https://doi.org/10.34031/article_5cd6df471c80b0.92422061 EDN: https://elibrary.ru/IBNDHU
6. Кузнецов, С. В., Князева Н. В. Применение информационного моделирования для решения задач технического обслуживания и ремонта зданий и сооружений // Вестник Белгородского государственного технологического университета им. В.Г. Шухова. 2023. № 3. С. 34-45. https://doi.org/10.34031/2071-7318-2022-8-3-34-45 EDN: https://elibrary.ru/ORRIVI
7. Золотарев И.В. К вопросу о правовом регулировании цифровой трансформации сферы жилищно-коммунального хозяйства // Вестник РУК. 2023. № 3 (53).
8. Назаров И.В., Никифорова В.Е. Организация и планирование инженерных изысканий в сервисе Битрикс 24 // Московский экономический журнал. 2023. № 2. https://doi.org/10.55186/2413046X_2023_8_2_93 EDN: https://elibrary.ru/FJLYHS
9. Герц, В. А., Князева Н. В. Анализ нормативно-технической и законодательной базы при реализации этапа эксплуатации зданий непроизводственного назначения с применением технологий информационного моделирования (тим) // Строительство и архитектура. 2023. Т. 11, № 3. С. 9. https://doi.org/10.29039/2308-0191-2023-11-3-9-9 EDN: https://elibrary.ru/BCGLSC




