с 01.01.2005 по настоящее время
Балаково, Саратовская область, Россия
Ростов-на-Дону, Ростовская область, Россия
ВАК 2.1.2 Основания и фундаменты, подземные сооружения (Технические науки)
ВАК 2.1.3 Теплоснабжение, вентиляция, кондиционирование воздуха, газоснабжение и освещение (Технические науки)
ВАК 2.1.5 Строительные материалы и изделия (Технические науки)
ВАК 2.1.6 Гидротехническое строительство, гидравлика и инженерная гидрология (Технические науки)
ВАК 2.1.7 Технология и организация строительства (Технические науки)
ВАК 2.1.8 Проектирование и строительство дорог, метрополитенов, аэродромов, мостов и транспортных тоннелей (Технические науки)
ВАК 2.1.9 Строительная механика (Технические науки)
ВАК 2.1.10 Экологическая безопасность строительства и городского хозяйства (Технические науки)
ВАК 2.1.11 Теория и история архитектуры, реставрация и реконструкция историко-архитектурного наследия (Технические науки)
ВАК 2.1.12 Архитектура зданий и сооружений. Творческие концепции архитектурной деятельности (Технические науки)
ВАК 2.1.13 Градостроительство, планировка сельских населенных пунктов (Технические науки)
ВАК 2.1.14 Управление жизненным циклом объектов строительства (Технические науки)
ВАК 2.1.15 Безопасность объектов строительства (Технические науки)
УДК 62 Инженерное дело. Техника в целом
УДК 69.07 Конструктивные элементы в целом. Несущие конструкции
ГРНТИ 67.01 Общие вопросы строительства
ББК 308 Монтаж, эксплуатация, ремонт машин и промышленного оборудования
В статье предлагается единый структурный подход к применению технологии торкретирования в строительстве с точки зрения кластерного анализа. Предложено рассматривать технологию торкретирования как кластер с многоуровневыми возможностями. Разработан способ кластеризации технологии торкретирования, определены его основные кластеры и их параметры. Представлен алгоритм кластеризации технологии торкретирования.
технология торкретирования, кластерный анализ, технологический кластер, сырьевой кластер, расчетный кластер, конструктивный кластер
Введение
Торкретирование - один из современных и прогрессивных способов строительства. Использование его в России за последние десятилетия значительно выросло, однако все еще не нашло широкого применения. Область использования торкретирования в нашей стране распространяется, в частности, на реконструкцию зданий и сооружений, строительство инженерных сооружений, например, тоннелей, но в области гражданского строительства новых зданий существуют пока лишь единичные случая его использования. При этом существующая нормативная база по торкретированию скудна и насчитывает всего несколько документов, отражающих требования к составу бетона и технологическим параметрам торкретирования. В литературе позиционируют расчет торкретбетона как обычного бетона, хотя немногочисленные экспериментальные исследования говорят о его существенно повышенных физико-механических и конструктивных характеристиках по отношению к обычному бетону [1-3].
В целом, торкретирование является прогрессивным и инновационным при проектировании и строительстве новых зданий и сооружений и может рассматриваться с позиций единого комплексного подхода как кластер с многоуровневыми возможностями.
Кластеризация технологии торкретирования дает возможность осуществить многоуровневую статистическую процедуру, содержащую базы данных о технологических, конструктивных, расчётных и сырьевых параметрах, и затем упорядочить их в сравнительно однородные группы (кластеры)[4].
Задачами кластеризации технологии торкретирования является типология, исследование концептуальных методов, предложения и проверка гипотез на основе исследования характеристик бетона, процесса торкретирования и конечного результата.
Внедрение в практику строительства кластеризации торкретирования включает этапы: отбор характеристик для кластеризации; определение множества параметров, по которым будут оцениваться методы; вычисление значений и установки связей между кластерами, проверка достоверности результатов кластерного решения.
Методика
Целью настоящей работы является разработка на основе нечеткого алгоритма c-средних нового алгоритма кластеризации [5,6], находящего близкие к оптимальным, решения задачи кластеризации технологии торкретирования.
Исходной информацией для кластеризации является матрица наблюдений l

где l– число объектов, n– число признаков (наблюдений) для каждого объекта [7,8].
Задача кластеризации состоит в разбиении множества объектов на группы (кластеры) «похожих» между собой объектов. В n-мерном метрическом пространстве признаков мерой «сходства» двух объектов будем считать расстояние между ними.
Применим метод нечёткой кластеризации, позволяющий каждому объекту принадлежать с различной степенью сходства нескольким или всем кластерам одновременно. Число кластеров считается заранее известным.
Кластерная структура задается матрицей принадлежности (с

mji – степень принадлежности j-го элемента i-му кластеру.
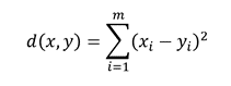
Для оценки качества разбиения используется критерий разброса, показывающий сумму расстояний от объектов до центров кластеров с соответствующими степенями принадлежности:

где
Тогда матрицу расстояний между объектами можно использовать для кластеризации этих объектов. В этом случае в качестве исходных данных имеется симметричная матрица для системы из l объектов:

В качестве расстояний берутся элементы этих матриц. Непосредственные наблюдения являются «скрытыми». Центры кластеров в этом случае совпадают с некоторыми из заданных объектов. Координаты по методу с-средних не вычисляются, а новым центром j-го кластера объявляется k-я вершина, минимизирующая сумму ![]()
Для получения ощутимого технического эффекта от кластеризации методологии торкретирования необходимо выделение основных параметров оценки современных, энергоэффективных строительных конструкций зданий и сооружений, которые должны соответствовать таким критериям как: критерий качества, критерий нормативной документации, критерий энергоэффективности и экономической целесообразности. Для практического использования кластеризации технологии торкретирования и возможности оперирования сформированными массивными данными предложено разделение на 4 больших кластера:
- технологический;
- сырьевой;
- конструктивный;
- расчетный кластеры.
Таким образом, кластеризация технологии торкретирования будет представлена через зависимости, выявленные в ходе алгоритмизации составляющих кластеров. При этом, основными этапами этого процесса будут: выбор центроидов; определение множества переменных, по которым оцениваются объекты в выборке; вычисление значений меры сходства между объектами для определения дистанции между точками кластера; применение методов кластерного анализа для создания групп сходных объектов; проверка достоверности результатов общего и частных кластерных решений.
Описание кластеров торкретирования
Технологический кластер включает в себя методы технологии и возведения зданий с использованием торкретирования и является наиболее изученным в настоящее время кластером.
В качестве центроида здесь можно выделить способы торкретирования: сухой и мокрый[3]. Торкретбетон часто относят к центрифугированным бетонам, в литературе можно также встретить понятие шприцбетон и пневмобетон. Такая классификация была введена из-за размера заполнителя: до 7 мм (пневмобетон), 10 мм (торкретбетон) и 25 мм (шприцбетон).
Учитывая описанные особенности центроида и технические характеристики машин для торкретирования[9], выделим следующие параметры технологического кластера (таблица 1):
Таблица 1. Параметры технологического кластера
|
Наименование |
размерность |
Обозначение |
|
давление струи торкретбетона |
кН/м2 |
Р |
|
прочность торкретбетона /фибротокрертбетона на сжатие |
МПа |
RbTr,/RbTrf |
|
прочность торкретбетона на растяжение/фибротокрертбетона |
МПа |
RbtTr,/RbtTrf |
|
адгезионная прочность |
МПа |
Rадг |
|
когезионная прочность |
МПа |
Rког |
|
площадь диаметра сопла для торкретирования |
м2 |
Асоп |
|
площадь поверхности торкретирования |
м2 |
STr |
|
толщина наносимого слоя за один раз |
мм |
t |
|
угол наклона сопла при торкретировании поверхности |
0 |
α |
|
высота наносимого слоя |
м |
h |
|
расстояние до торкретируемой поверхности слоя |
м |
L |
|
плотность торкретбетона |
кг/м3 |
ρTr |
|
плотность материала опалубки |
кг/м3 |
ρоп |
Выделенные параметры являются точками, для установления зависимостей между которыми необходимо определить дистанции для построения матрицы, которая и будет характеризовать технологический кластер
Для определения дистанции до центра кластера с одинаковыми размерными единицами используем Евклидову меру. Мерой для определения расстояния между параметрами на плоскости, образованной координатными осями х и у, является Евклидова мера или квадрат Евклидова расстояния [4]:

Если дистанции принимаются между точками, имеющими различные единицы измерения, то применяется расстояние Чебышева, если одинаковые – то Евклидова мера.
Расстоянием Чебышева между n-мерными числовыми векторами определяется максимум модуля разности компонент этих векторов [4]:
![]()
Важную роль в технологическом кластере играет факторное пространство, соответствующее требуемому уровню для конструкций различного назначения. Определение его в виде теоретических и экспериментальных переменных является величиной объема допустимой области, характеризующей эффективность технологии. Получение факторного пространства может характеризоваться критерием качества кластерной технологии торкретировании.
Сырьевой кластер включает в себя методику подбора состава торкретбетона, выбор материала и требования к ним.
На сегодняшний день существуют экспериментальные данные и рекомендации по подбору составов и применению в строительстве только тяжелых торкретбетонов[10].
Что же касается бетонов на ресурсосберегающих местных материалах, а также отходах производств, то в торкретировании они остаются практически неизученными.
То есть можно считать, что сырьевой кластер является основополагающим, потому что учитывает ресурсосберегающие компоненты на основе местных материалов и отходов производств.
Центроидами сырьевого кластера являются классы бетона по прочности на сжатие В и на растяжение Вt.
Учитывая описанные особенности центроидов и влияние типа материала на формирование структуры торкретбетона (торкретфибробетона), выделим параметры сырьевого кластера (таблица 2):
Таблица 2. Параметры сырьевого кластера
|
Наименование |
размерность |
Обозначение |
|
прочность вяжущего (цемента) |
МПа |
Rц |
|
прочность фибры на растяжение |
МПа |
Rtf |
|
объемный вес торкретбетона |
кг/м3 |
γTr |
|
объемный вес заполнителя, в том числе отходы производств |
кг/м3 |
γз |
|
водоцементное отношение |
% |
В/Ц |
|
прочность торкретбетона на сжатие |
МПа |
RbTr |
|
прочность торкретбетона на растяжение |
МПа |
RbtTr |
|
прочность сцепления слоев между собой |
МПа |
Rсц.сл |
|
степень уплотнения торкретбетона |
% |
Тt |
|
коэффициент теплопроводности |
Вт/м0C |
λ |
|
морозостойкость |
цикл |
F |
|
огнестойкость |
час |
R |
|
пористость |
% |
П |
Параметры сырьевого кластера является точками, между которыми для установления зависимостей необходимо определить дистанции для построения соответствующей матрицы, характеризующей кластер.
Для определения расстояния до центра кластера будем использовать два типа дистанций - расстояния Чебышева и квадрат Евклидова расстояния.
Конструктивный кластер включает в себя требования к конструкциям, изготовленным на основе торкретбетона. Содержание конструктивного кластера условно можно представить в виде таблице 3.
Таблица 3 – Условное содержание конструктивного кластера
|
Конструктивный кластер |
|||||
|
Требования к исходным размерам |
Требования к узлам сопряжения |
Номенклатура существующих изделий (практически ничего нет по этому вопросу в России) |
Штучные изделия |
Одно, двух, трехслойные конструкции |
Конструкции из объемных блоков |
Центроидами конструктивного кластера являются строительные конструкции: фундаменты, колонны, балки, стены, плиты перекрытия, объемные блоки.
Параметры конструктивного кластера представлены в таблице 4.
Таблица 4. Параметры конструктивного кластера
|
Наименование |
размерность |
Обозначение |
|
поперечное сечение элемента |
мм2 |
b×h |
|
высота элемента |
м |
Н |
|
толщина защитного слоя торкретбетона |
мм |
a |
|
диаметр арматуры |
мм |
Ø |
|
шаг колонн |
м |
l |
|
пролет |
м |
L |
|
толщина плиты |
мм |
tп |
|
толщина стены |
мм |
δст |
Для определения расстояния до центроидов кластера используем два типа дистанций - расстояний Чебышева и квадрат Евклидова расстояния.
Расчетный кластер включает в себя расчет прочности, деформативности, трещиностойкости, а также, учитывает специфику формообразования конструкций методом послойного нанесения и получения слоистых конструкций
В литературе данные по методике расчета торкетбетонных, торкретфибробетонных и токретфиброжелезобетонных конструкций отсутствуют – их считают как из обычного бетона. Одной из ключевых причин отсутствия широкого использования торкретирования в строительстве новых зданий и сооружений как раз и является отсутствие методов расчета, учитывающей влияние всех кластеров.
Поэтому расчетный кластер следует отнести к наиболее важным и наименее изученным.
Цетроидами расчетного кластера являются виды НДС: изгиб, сжатие центральное и внецентренное, сдвиг в слоистых конструкциях.
Основные параметры расчетного кластера представлены в таблице 5.
Таблица 5. Параметры расчетного кластера
|
Наименование |
размерность |
Обозначение |
|
Расчетные значения сопротивления торкретбетона на сжатие |
МПа |
RbTr |
|
Расчетные значения сопротивления торкретбетона на растяжение |
МПа |
RbtTr |
|
относительная высота сжатой зоны |
- |
ξRTr |
|
процент линейного армирования |
- |
μ |
|
процент фибрового армирования |
- |
μf |
|
напряжение торкретбетона при сжатии |
МПа |
σbTr |
|
напряжение торкретбетона при растяжении |
МПа |
σbtTr |
|
относительные деформации торкретбетона при сжатии |
мм |
ε |
|
Модуль упругости бетона |
МПа |
Eb |
|
Модуль упругости арматуры |
МПа |
Es |
|
внешние нагрузки |
кН |
F |
|
прогибы торкретбетонных элементов |
мм |
f |
|
ширина раскрытия трещин |
мм |
acrc |
|
модуль сдвига |
МПа |
G |
|
площадь сжатой зоны торкретбетона |
м2 |
Ab |
|
продольная сила от внешней нагрузки |
кН |
N |
|
поперечная сила от внешней нагрузки |
кН |
Q |
Для качественного применения расчетного кластера при строительстве зданий методом торкретированием необходимо обратить основное внимание особенностям индивидуальной и совместной работы конструкций. Определение их прочностных, деформативных и трещиностойких характеристик на основе теоретических и экспериментальных выкладок и будет являться величиной объема допустимой области, характеризующей эффективность расчетного кластера.
Таким образом, для расчетного кластера определены центроиды, характерные параметры. Расстояние между центроидом и параметрами также определяются через расстояния Чебышева и квадрат Евклидова расстояния.
Критерии качества кластеризации технологии торкретирования
Учитывая, что торкретирование представлено в диапазоне четырех значимых кластеров можно сделать предположение об эффективности его структурирования для широкого внедрения его в практику строительства.
Создание способа кластеризации технологии торкретирования позволит с большой степенью эффективности использовать его, учитывая все аспекты его физико-механических, технологических, технических и конструктивных возможностей.
Данная задача решается тем, что способ включает использование итерационного метода кластеризации для получения структурированных параметров на основании межкластерных закономерностей. Отличие в том, что способ кластеризации технологии торкретирования включает в себя 4 основных кластера: технологический кластер, сырьевой кластер, расчетный кластер, конструктивный кластер.
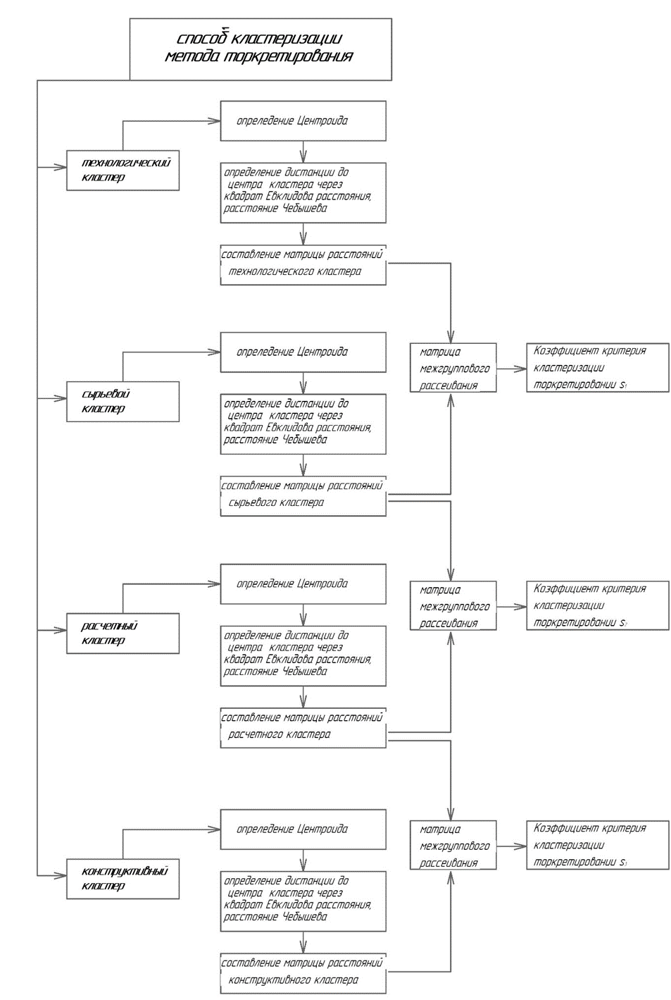
Для определения качества кластеризации предлагается следующий алгоритм. В зависимости от основных строительных аспектов торкретирования происходит деление его на 4 ключевых кластера. Далее в каждом кластере выделяется центроид с определенными параметрами, соответствующими степени внутрикластерного сходства. Выделенные параметры являются точками, для установления зависимостей между которыми необходимо определить дистанции для построения матрицы, которая и будет характеризовать описываемый кластер. Для определения дистанции до центра кластера с одинаковыми размерными единицами используем Евклидову меру, с разными – расстояние Чебышева. Далее для введения коэффициента кластеризации находят меру внутренней однородности кластера и меру разнородности кластеров между собой. В результате взаимодействия 4 кластеров между собой, составляют матрицы межгруппового рассеивания и получают оптимальные критерии кластеризации – соответствующие коэффициенты. Схема способа кластеризации технологии торкретирования с получением основных коэффициентов, характеризующих его эффективность представлена на рисунке 1.
Кластеризация технологии торкретирования с учетом 4 основополагающих кластеров позволит оценить весь спектр возможностей этого метода и расширить его область применения в строительстве с точки зрения единого системного подхода в проектировании зданий и сооружений.

Рисунок 1. Схема кластеризации торкретирования
1. Мелкозернистые торкрет-бетоны с комплексными модификаторами / И. Г. Енджиевская, Н. Г. Василовская, О. В. Гофман [и др.] // Системы. Методы. Технологии. - 2018. - № 2(38). - С. 164-169. - DOIhttps://doi.org/10.18324/2077-5415-2018-2-164-169. - EDN XYMZAT.
2. Применение мелкозернистого торкрет-бетона для строительства туннелей метро/ Фам Дик Тханг, Б.И. Булгаков*, Танг Ван Лам*/ // Vestnik MGSU. - 2016.- № 7
3. Емельянова, Т. А. Новый "старый" торкрет-бетон / Т. А. Емельянова, А. П. Денисова // Промышленное и гражданское строительство. - 2009. - № 10. - С. 55-57.
4. Ершов, К. С. Анализ и классификация алгоритмов кластеризации / К. С. Ершов, Т. Н. Романова // Новые информационные технологии в автоматизированных системах. - 2016. - № 19. - С. 274-279.
5. Тараскина А.С. Нечеткая кластеризация по модифицированному методу c-средних и ее применение для обработки микрочиповых данных // проблемы интеллектуализации и качества систем информатики. - С. 217-228. [URL: https://www.iis.nsk.su/files/articles/sbor_kas_13_taraskina.pdf]
6. Модель анализа изображений на основе метода нечёткой кластеризации / Д. В. Лакомов, В. В. Алексеев, Ю. В. Минин [и др.] // Информация и безопасность. - 2017. - Т. 20. - № 4. - С. 580-583.
7. Штовба С.Д. Введение в теорию нечетких множеств и нечеткую логику, гл.12.
8. Höppner F., Klawonn F., Kruse R., Runkler T. Fuzzy Cluster Analysis, Wiley,1999.
9. ГОСТ ISO 21592-2013 Машины для торкретирования бетонной смеси (действующая редакция).
10. ТУ 5745-001-16216892-06 Торкрет-бетон. 2006.



