Институт управления бизнес-процессов и экономики Сибирского федерального университета (кафедра «Бизнес-информатика», старший преподаватель)
Красноярск, Красноярский край, Россия
Россия
ГРНТИ 06.61 Территориальная структура экономики. Региональная и городская экономика
ГРНТИ 06.01 Общие вопросы экономических наук
ОКСО 38.04.01 Экономика
ББК 65 Экономика. Экономические науки
ТБК 77 Экономика. Бухгалтерский учет. Финансы
В статье рассматривается методический подход к организации процессов стратегического планирования на мезоуровне с использованием технологии имитационного моделирования, который отличается: возможностью учёта специфики региона и направленностью на стратегическое планирование; детализированной проработкой каждого из этапов создания модели c учётом новых функциональных возможностей, появившихся в современных пакетах имитационного моделирования. Методический подход содержит теоретические выводы, общие закономерности, современные требования рынка и методы разработки стратегического плана, а также характеризует состав применяемых методов и приемов обоснования плановых показателей, порядок разработки стратегического плана на мезоуровне. Подход включает принципы, систему показателей, алгоритм разработки имитационной модели региональной системы. Кроме того, предложена авторская методика стратегического планирования социально-экономического развития региона, объединяющая технологию имитационного моделирования и оптимизацию. Отличительной особенностью методики является предложенный механизм взаимосвязи оптимизационной и имитационной моделей с детальным анализом их внутренних структур, а также детализация алгоритма разработки этих моделей на этапе концептуального проектирования. Методика позволяет ускорить процесс разработки оптимизационных имитационных моделей на мезоуровне, с помощью которых можно проигрывать различные альтернативы социально-экономического развития региона на компьютере.
имитационное моделирование, оптимизация, модель, методический подход, стратегическое планирование, регион.
Введение
Метод имитационного моделирования является одним из наиболее точных и достоверных при процессах стратегического планирования региона, так как при создании модели позволяет в максимальной степени учесть условия развития региона, т.е. обеспечить требуемый уровень адекватности модели, отображающей конкретный объект исследования. В ходе применения данного метода появляются новые возможности для совершенствования процессов принятия решений, улучшения социально-экономических показателей региона и уменьшения рисков управленческих решений.
Зарубежными и отечественными исследователями достаточно полно сформулированы теоретико-методологические основы имитационного моделирования. Однако анализ наиболее популярных работ по имитационному моделированию показал отсутствие единой теоретической и практической базы применения данного метода для решения задач стратегического планирования региона.
Проблемам применения метода имитационного моделирования в стратегическом планировании на мезоуровне уделяется достаточно много внимания как в отечественной (Н.Н. Лычкиной [1], А.А. Назарова [2], И.А. Седакова [3], Е.А. Гафарова [4], Д.В. Батарейкина [5], В.В. Никитина [6] и других), так и зарубежной литературе (C. Робинсон [7], Дж. Клейнен [8], Т.Н. Нейлор [9], Р. Шеннон [10], В. Кельтон[11], Р.А. Лоу [11], Дж. Бэнкс [12], Т.Дж. Шрайбер[13] и другие).
Проанализировав научную литературу, заметим что, несмотря на серьезную проработку проблем применения метода имитационного моделирования в экономике, многие вопросы, касающиеся методики разработки имитационных моделей для поддержки процессов регионального стратегического планирования, требуют разрешения и, как следствие, проведения дополнительных исследований. Также в трудах отечественных и зарубежных учёных не получили должного освещения вопросы разработки имитационных моделей региональных систем во взаимосвязи с методами оптимизации. В связи с этим становится очевидной актуальность темы исследования, посвященной разработке методического подхода к региональному стратегическому планированию на основе метода имитационного моделирования.
Предлагаемый методический подход включает принципы, систему показателей и алгоритм расчёта выходных показателей имитационной модели.
Принципы стратегического планирования региона на основе метода имитационного моделирования
В методическом подходе под принципами понимаются основные теоретико-методологические положения, которыми следует руководствоваться в процессе стратегического планирования на региональном уровне, используя технологию имитационного моделирования. В качестве основополагающих принципов целесообразно выделить следующие:
- Наличие достаточного количества исходных данных для осуществления процесса стратегического планирования региона.
- Возможность учёта случайных факторов, воздействующих на процессы социально-экономического развития региона.
- Необходимость сравнения различных альтернативных стратегий на стадии регионального стратегического планирования.
- Разработка разных видов планов регионального развития с помощью технологии имитационного моделирования.
- Возможность гибкой корректировки показателей и координации планово-экономической деятельности посредством технологии имитационного моделирования.
- Определение с достаточной степенью подробности всех планируемых показателей.
Расширение перечня существующих в научной литературе принципов развивает теоретическую и формирует методическую основы в данной области.
Система показателей социально-экономического развития региона
Предлагаемая методика организации стратегического планирования региона с использованием технологии имитационного моделирования включает систему показателей имитационной модели (см. табл. 1). Рассмотрим её более подробно.
Система показателей социально-экономического развития региона представляет собой сложную иерархическую структуру с множеством частных показателей, в которую в зависимости от задачи управления могут включаться критерии, отражающие социальный, экономический и другие эффекты развития региональной системы (см. рис. 1). Кроме того, система показателей развития региона – это комплексная модель, характеризующая состояние региона и позволяющая судить об относительном уровне его развития. Поэтому такая модель должна либо быть построена на основе общих показателей, используемых для характеристик уровня развития региона либо государства, либо позволять переходить к таким

Рис. 1. Схема показателей социально-экономического развития региона
Из рисунка 1 видно, что система показателей формирует интегрированный критерий, отражающий уровень жизни населения в регионе; даёт обобщающую оценку социальных параметров региона (включая население, образование, здравоохранение, культуру, уровень жизни населения); характеризует в целом объективные экономические (финансы, инвестиции, добыча полезных ископаемых, обрабатывающие производства, предприятия и организации) условия региона. Представленные группы формируют наиболее адекватную систему показателей, определяющих уровень как социально-экономического развития региона, так и социально-экономическую эффективность региона. Кроме того, из рисунка 1 видно, что разработанная система показателей социально-экономического развития региона вытекает из главной стратегической цели развития региона.
Таблица 1
Показатели социально-экономического развития региона
|
Основные социально-экономические показатели |
|||||||
|
№ |
Наименование показателя |
Ед. изм. |
|||||
|
1 |
Численность населения |
тыс. человек |
|||||
|
2 |
Среднегодовая численность занятых |
тыс. человек |
|||||
|
3 |
Среднедушевые денежные доходы (в месяц) |
руб. |
|||||
|
4 |
Потребительские расходы в среднем на душу населения (в месяц) |
руб. |
|||||
|
5 |
Среднемесячная номинальная начисленная заработная плата работников организаций |
руб. |
|||||
|
6 |
Валовой региональный продукт |
млн. руб. |
|||||
|
7 |
Объем отгруженных товаров собственного производства, выполненных работ и услуг собственными силами по видам экономической деятельности: - добыча полезных ископаемых - обрабатывающие производства - производство и распределение электроэнергии, газа и воды |
млн. руб |
|||||
|
8 |
Продукция сельского хозяйства: - растениеводства - животноводства |
млн. руб |
|||||
|
9 |
Ввод в действие общей площади жилых домов |
тыс. м2 |
|||||
|
10 |
Оборот розничной торговли |
млн. руб. |
|||||
|
11 |
Сальдированный финансовый результат (прибыль минус убыток) деятельности организаций |
млн. руб. |
|||||
|
12 |
Инвестиции в основной капитал |
млн. руб. |
|||||
|
Экономические показатели |
Социальные показатели |
||||||
|
№ |
Наименование показателя |
Ед. изм. |
№ |
Наименование показателя |
Ед. изм. |
||
|
Финансы и инвестиции |
Население |
||||||
|
1 |
Доходы консолидированных бюджетов |
миллионов рублей |
1 |
Число родившихся детей за год |
тыс. человек |
||
|
2 |
Расходы консолидированных бюджетов |
миллионов рублей |
2 |
Ожидаемая продолжительность жизни при рождении |
число лет |
||
|
3 |
Сальдированный финансовый результат (прибыль минус убыток) деятельности организаций |
миллионов рублей |
3 |
Численность рабочей силы |
тыс. человек |
||
|
4 |
Кредиторская и дебиторская задолженность организаций
|
миллионов рублей |
4 |
Число безработных |
тыс. человек |
||
|
5 |
Инвестиции в основной капитал |
миллионов рублей |
5 |
Численность пенсионеров |
тыс. человек |
||
|
6 |
Инвестиции в основной капитал на душу населения |
рублей |
6 |
Численность работников государственных органов и органов местного самоуправления |
тыс. человек |
||
|
7 |
Поступление прямых иностранных инвестиций |
миллионов долларов США |
7 |
Смертность населения |
тыс. человек |
||
|
Добыча полезных ископаемых, обрабатывающие производства |
Уровень жизни населения |
||||||
|
1 |
Добыча полезных ископаемых |
миллионов рублей |
1 |
Среднедушевые денежные доходы населения |
руб. в месяц |
||
|
2 |
Обрабатывающие производства: - Обработка древесины и производство изделий из дерева - Металлургическое производство и производство готовых металлических изделий - Прочие виды обрабатывающих производств |
миллионов рублей |
2 |
Среднемесячная номинальная начисленная заработная плата работников организаций |
руб. в месяц |
||
|
3 |
Добыча нефти, включая газовый конденсат |
тысяч тонн |
3 |
Величина прожиточного минимума |
руб. в месяц |
||
|
4 |
Добыча природного и попутного газа |
миллионов кубических метров |
4 |
Численность населения с денежными доходами ниже величины прожиточного минимума |
% |
||
|
5 |
Добыча угля |
тысяч тонн |
5 |
Потребительские расходы в среднем на душу населения |
руб. в месяц |
||
|
6 |
Производство первичного алюминия |
в процентах к предыдущему году |
6 |
Общая площадь жилых помещений, приходящаяся в среднем на одного жителя |
квадратных метров |
||
|
7 |
Производство никеля необработанного |
в процентах к предыдущему году |
7 |
Число семей, состоявших на учете в качестве нуждающихся в жилых помещениях (на конец года) |
тыс. |
||
|
8 |
Производство меди рафинированной нелегированной необработанной |
в процентах к предыдущему году |
8 |
Число семей, получивших жилые помещения и улучшивших жилищные условия за год |
тыс. |
||
|
Предприятия и организации |
Образование, здравоохранение и культура |
||||||
|
1 |
Число предприятий и организаций |
число |
1 |
Число организаций, осуществляющих образовательную деятельность по образовательным программам дошкольного образования, присмотр и уход за детьми |
число |
||
|
2 |
Число малых предприятий |
тыс. |
2 |
Численность воспитанников в организациях, осуществляющих образовательную деятельность по образовательным программам дошкольного образования, присмотр и уход за детьми |
тыс. человек |
||
|
3 |
Оборот малых предприятий |
млрд. руб. |
3 |
Число общеобразовательных организаций |
число |
||
|
4 |
Среднесписочная численность работников (без внешних совместителей) малых предприятий |
тыс. человек |
4 |
Численность обучающихся общеобразовательных организаций |
тыс. человек |
||
|
5 |
Производство основных видов продукции индивидуальными предпринимателями |
тысяч тонн |
5 |
Число больничных коек |
тыс. коек |
||
|
6 |
Производство основных видов сельскохозяйственной продукции в крестьянских (фермерских) хозяйствах |
тысяч тонн |
6 |
Численность населения на одну больничную койку |
человек |
||
|
7 |
Число организаций с участием иностранного капитала отдельных стран |
число |
7 |
Численность населения на одного врача |
человек |
||
|
8 |
Оборот организаций с участием иностранного капитала отдельных стран |
млрд. руб. |
8 |
Численность зрителей театров 1000 человек населения |
человек |
||
|
9 |
Среднесписочная численность работников (без внешних совместителей) организаций с участием иностранного капитала отдельных стран |
тыс. человек |
9 |
Число посещений музеев на 1000 человек населения |
человек |
||
|
10 |
Оборот оптовой торговли |
миллионов рублей |
10 |
Число спортивных сооружений |
число |
||
|
11 |
Оборот розничной торговли |
миллионов рублей |
11 |
Число детских оздоровительных лагерей |
тыс. человек |
||
|
12 |
Оборот розничной торговли на душу населения |
рублей |
12 |
Численность детей, отдохнувших в них за лето |
тыс. человек |
||
Таким образом, представленные в таблице 1 показатели социально-экономического развития региона необходимо оценивать в динамике, определять тенденцию их изменения за определенные периоды с помощью метода имитационного моделирования.
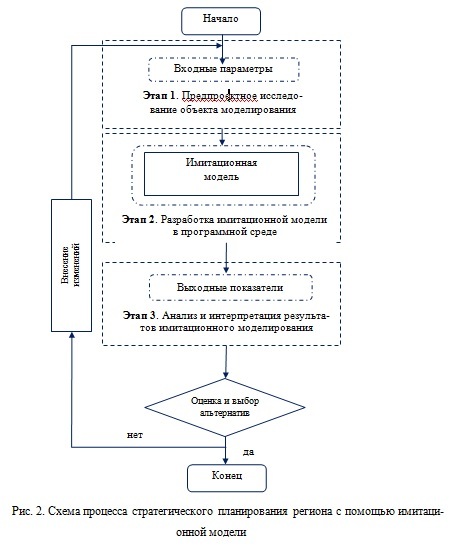
Технологическая схема выбора приемлемой альтернативы, осуществляемая при планировании деятельности предприятия с помощью технологии имитационного моделирования, представлена на рис. 2. Отличительной особенностью данной схемы является итеративный характер процесса, и взаимосвязь входных параметров модели и выходных показателей эффективности с имитационной моделью.
Схема демонстрирует, что процесс регионального стратегического планирования начинается с ввода начальных данных моделирования. Далее в блоках имитационной модели происходит обработка данных и расчёт основных показателей модели. Затем проводится анализ данных. Полученные результаты моделирования сравниваются с плановыми показателями и указаниями руководства. Процесс прогона модели продолжается до тех пор, пока не будут проанализированы все интересующие альтернативы плановых показателей. Альтернатива плановых показателей состоит из комбинаций определенных переменных, формирующих решение. При изменении этих переменных получают новую альтернативу. В тех случаях, когда решение задачи допускает несколько альтернатив, для каждой из них может быть составлен альтернативный план. Альтернативы могут быть реализованы с учетом технических, социальных, правовых, а также экологических условий.
В процессе стратегического планирования региона анализируются выявленные проблемы и находятся те альтернативы, которые могут привести к наиболее эффективному решению, поэтому решение по наиболее подходящему варианту на данном этапе подготавливается целенаправленно и систематично, а для всех последующих решений фиксируются определенные рамки принятия решений. Взвесив все позитивные и негативные последствия разработанных вариантов, следует выбрать тот альтернативный план, который предпочтителен по выбранному критерию оптимальности.
Алгоритм разработки имитационной модели
В рамках методического подхода разработан алгоритм построения имитационных моделей для поддержки процессов стратегического планирования региона (см. рис. 3), состоящий из трёх основных этапов:
Этап 1. Предпроектное исследование объекта моделирования.
Этап 2. Разработка имитационной модели в программной среде.
Этап 3. Анализ и интерпретация результатов имитационного моделирования.
Первым этапом имитационного моделирования является этап Предпроектного исследования объекта моделирования, включающих в себя подэтапы «Постановка задачи» и «Разработка концептуальной модели». Данный этап предполагает формирование рабочей группы для работы над разработкой имитационной модели, диагностику проблем региона, понимание необходимости применения метода имитационного моделирования для поддержки процессов стратегического планирования на мезоуровне, анализ цели и задачи моделирования, понимание процесса функционирования существующей системы моделирования в целом, а также формализацию модели.
Второй этап состоит из двух подэтапов «Программирование модели» и «Планирование и проведение имитационных экспериментов». Он характеризуется переводом модели со специального имитационного языка в выбранную программную среду, в которой будет реализована прикладная программа, соответствующая имитационной модели. При программной реализации имитационного моделирования основным компонентам региональной системы ставятся в соответствие некоторые программные компоненты, а состояние этих элементов описывается с помощью переменных. Немаловажным пунктом данного этапа является планирование и проведение верификации и валидации модели, в результате которых происходит проверка модели на адекватность.
Третий этап включает в себя этапы «Анализ результатов имитационного моделирования» и «Документирование модели и принятие решений». Данный этап предполагает рассмотрение и изучение результатов имитационного эксперимента, статистическую их обработку, критический анализ и оценку их применимости по отношению к реальной системе. На основе построенной имитационной модели даются рекомендации о принятии того или иного управленческого решения и документально отражаются полученные результаты. Для документирования и визуализации результатов моделирования в программной среде часто применяются диаграммы, таблицы и компьютерная анимация. Документирование должно включать все предположения и методологию, используемые в имитационной модели.
Уникальностью авторского алгоритма является возможность учёта специфики региона и ориентированность на процессы стратегического планирования на этапе 1 Предпроектного исследования объекта моделирования в части Разработки концептуальной модели, а также детализированная проработка каждого из этапов и ориентация на новые функциональные возможности, которые появились в современных пакетах имитационного моделирования за последнее десятилетие.

Рис. 3. Алгоритм разработки имитационной модели региона
Заметим, что процесс разработки имитационной модели региона является итерационным, состоящим из нескольких этапов: в том случае, если информации об объекте моделирования, представленной на каком-либо этапе разработки модели, будет недостаточно, разработчику модели необходимо будет вернуться к предыдущему этапу и дополнить информацию.
Оптимизационные имитационные модели для процессов стратегического планирования региона
В последние время широкое применение получила так называемая концепция оптимизации имитационного моделирования (анг. Simulation optimization). На её основе разработаны пакеты оптимизации, интегрированные в системы имитационного моделирования и позволяющие пользователям автоматически находить оптимальные решения. Оптимизационная имитационная модель состоит из двух моделей: имитационной и оптимизационной (см. рис. 4). Структура имитационной модели в значительной степени зависит от выбора парадигмы моделирования. Они соответствуют выбранному уровню абстракции на этапе постановки задачи моделирования. Для каждой парадигмы разработаны свои пакеты имитационного моделирования [14].

Рис. 4 Взаимосвязь имитационной и оптимизационной моделей
Характерной чертой оптимизационная модели является наличие одной (однокритериальная модель) или нескольких (многокритериальная модель) целевых функций, которые позволяют находить наилучшее решение из числа рассматриваемых альтернатив. На рис. 4 видно, что оптимизация заключается в последовательном выполнении нескольких прогонов модели с различными значениями параметров и нахождении оптимальных для данной задачи значений этих параметров, при которых целевая функция достигает своего экстремума. Детальное рассмотрение структуры оптимизационной модели, методов и пакетов оптимизации приводится ниже.
Оптимизационная модель включает в себя три основных элемента: целевая функция, ограничения модели и её переменные. В общем виде модель оптимизации может быть описана следующими соотношениями:

где K– критерий оптимальности; f– целевая функция, т. е. формализованное представление критерия оптимальности; gi – ограничение модели,
bi – значение ограничения модели; xj– переменная модели,
k – заданный параметр модели,
.
Решение задачи оптимизации заключается в нахождении множества оптимальных значений переменных
Х* = (x1*,…, xj*,…, xn*),
обращающих в максимум или минимум целевую функцию и удовлетворяющих ограничениям модели.
Алгоритм взаимодействия оптимизационной и имитационной моделей представлен на рис. 5. Как было уже отмечено выше, оптимизационная имитационная модель состоит из двух моделей, поэтому алгоритм её построения будет состоять из двух этапов, которые можно выполнять как последовательно (сначала построить имитационную модель, потом – оптимизационную), так и одновременно друг с другом.
Процесс оптимизации включает в себя следующие шаги: задание допустимых значений переменных (вектор
) и выполнение прогона модели, получение вектора выходных показателей модели
расчёт и анализ значений целевой функции (величина
изменение значений оптимизационных переменных в соответствии с алгоритмом оптимизации. Эти шаги повторяются заново до тех пор, пока целевая функция не достигнет своего экстремума (максимума).

Алгоритм построения оптимизационной имитационной модели предполагает построение оптимизационной модели, которая, в свою очередь, предусматривает выполнение четырёх основных шагов:
Определение целевой функции
На данном этапе определяется тип экстремума целевой функции (максимум или минимум) с использованием выходных показателей модели, математически формализуется целевая функция.
Определение переменных модели
На данном этапе определяются переменные, которые необходимо оптимизировать путём реализации прогонов модели. Кроме того, можно задать шаг изменения переменных в модели, их верхние и нижние пределы. Для переменных нужно определить и их тип (дискретный или непрерывный).
Определение ограничений модели
Далее задают диапазон допустимых решений для переменных с помощью соответствующих ограничений. Ограничения могут быть двух типов: ограничения, накладываемые на одну переменную, и ограничения, накладываемые на связи между переменными модели. Ограничения второго типа выражаются не во всех моделях.
Определение условий остановки модели
Возможны следующие условия прекращения оптимизации после очередного прогона:
- остановка при достижении заданного времени обработки программы (процессорного времени);
- выполнение до заданного количества прогонов;
- автоматическая остановка при достижении значения целевой функции, которое не может быть улучшено с помощью оптимизации.
Процесс оптимизации заключается в следующем: задаются допустимые значения переменных, происходит прогон модели с этими переменными, рассчитывается значение целевой функции, анализируются полученные результаты, изменяются значения оптимизационных переменных в соответствии с алгоритмом оптимизации. Эти шаги повторяются до тех пор, пока целевая функция не достигнет своего экстремума (максимума или минимума).
Путём реализации этого алгоритма можно решать следующие задачи анализа и оптимизации предприятия [15, 16, 17, 18]:
- оценить эффективность экономического развития региона;
- оптимизировать темп роста экономики региона с учетом: межотраслевого баланса, инвестиций вкладываемых в каждую отрасль региона, с учетом ресурсных возможностей региона и его производственных мощностей;
- выбрать оптимальную структуру развития экономики, соответствующей потенциалу и целям региона;
- максимизировать благосостояние населения при условиях устойчивого социального, экономического и экологического развития региональной системы.
Примером оптимизационной модели является задача распределения ресурсов региональной системы. Целевая функция ориентирована на максимальное использование трудовых ресурсов и оборудования. Ограничением является бюджет, определяющий предельно допустимый уровень расходов на операции. Переменными в модели являются количество трудовых ресурсов и имеющаяся техника.
Таким образом, оптимизационные имитационные модели региональной системы позволяют упорядочить и формализовать выбор наилучшего сбалансированного состояния из множества состояний экономики региона. Кроме того, их решение дает важную информацию о соизмерении затрат и результатов, а также другие показатели, характеризующие изменения оптимального плана при изменении различных условий модели.
Рассмотрим взаимосвязь имитационного моделирования с оптимизацией подробно. Объединение имитационного моделирования с методами оптимизации представляет собой инструмент, с помощью которого можно планировать и принимать управленческие решения, эффективно поддерживая работу менеджеров. Оптимизационную имитационную модель можно определить как процесс нахождения наилучшего набора входных переменных модели без участия пользователя в оценке каждого варианта решения. Основной целью построения оптимизационной имитационной модели является получение максимума информации о работе моделируемой системы, что является предпосылкой для успешного решения задач минимизации используемых ресурсов.
Характерные входные параметры и выходные показатели эффективности имитационной и оптимизационной моделей представлены на рис. 6. Заметим, что несмотря на всё многообразие региональных систем их функции остаются одинаковыми и должны удовлетворять следующим целям: оптимальное использование имеющегося пространства, оптимальное использование оборудования и рабочей силы, максимальная доступность ко всем элементам и др.

Рис. 6 Входные параметры и выходные показатели имитационной и оптимизационной моделей
Таким образом, оптимизация процессов стратегического планирования региона с использованием технологии имитационного моделирования является эффективным средством анализа его структуры, позволяет верно организовать работу такой системы, наметив оптимальные стратегии развития, помогает совершенствовать методы стратегического планирования и повышать эффективность и продуктивность функционирования системы в целом.
Заключение
В главе представлен методический подход к проведению имитационного эксперимента для процессов регионального стратегического планирования, который охватывает совокупность теоретических выводов, общих закономерностей, современных требований рынка и методов разработки стратегического плана, а также характеризует состав применяемых методов и приемов обоснования плановых показателей, порядок разработки стратегического плана.
Заметим, что данный подход базируется на идеях фундаментальных работ зарубежных и отечественных учёных в области имитационного моделирования и не противоречит им. Отличительной особенностью данной методики от других является возможность учёта специфики региона и ориентированность на процессы регионального стратегического планирования. Немаловажно наличие детализированной проработки каждого из трёх этапов и ориентация на новые функциональные возможности, которые появились в современных пакетах имитационного моделирования за последнее десятилетие. Предложенный методический подход позволяет значительно сократить время разработки имитационной модели региона и требования к верификации, тем самым позволяет оптимизировать процесс принятия плановых решений с помощью технологии имитационного моделирования.
Предложенный методический подход позволяет значительно сократить время разработки имитационной модели региона и требования к верификации, тем самым позволяет оптимизировать процесс принятия плановых решений с помощью технологии имитационного моделирования. Подход может быть использован в практике стратегического планирования региона.
Кроме того, в статье детально проанализированы механизмы взаимодействия оптимизационной и имитационной моделей региона. Показано, что каждая из этих моделей имеет собственную внутреннюю структуру и алгоритм работы. Несмотря на различия, эти модели имеют общие элементы и механизмы взаимодействия, использование которых приводит к поиску оптимальных решений. Внутренняя структура оптимизационной модели состоит из целевой функции, ограничений и переменных модели, и способов реализации, включающие в себя метаэвристические методы, встроенные в современные пакеты оптимизации. Алгоритм построения оптимизационной и имитационной моделей облегчает процесс разработки моделей на этапе концептуального моделирования.
Оптимизация процессов стратегического планирования региональных систем с использованием технологии имитационного моделирования является эффективным средством анализа их структуры, позволяет эффективно организовать работу таких систем, наметив оптимальные стратегии развития, помогает совершенствовать методы планирования и повышать эффективность и продуктивность функционирования системы в целом.
1. Лычкина Н.Н. Динамическое имитационное моделирование развития социально-экономических систем и его применение в информационно-аналитических решениях для стратегического управления // Стратегии бизнеса. 2013. № 2 (2). С. 44-49.
2. Назаров А.А., Никитин В.В. Имитационная модель для оценки модерниза-ционной политики социально-экономического развития региона // Вестник ЧГУ. 2011. №4. URL: http://cyberleninka.ru/article/n/imitatsionnaya-model-dlya-otsenki-modernizatsionnoy-politiki-sotsialno-ekonomicheskogo-razvitiya-regiona (дата обра-щения: 03.03.2017).
3. Седаков И.А. Общие методологические подходы к моделированию и про-гнозированию социально-экономического развития региона // Проблемы прогно-зирования. 2008. №4. URL: http://cyberleninka.ru/article/n/obschie-metodologicheskie-podhody-k-modelirovaniyu-i-prognozirovaniyu-sotsialno-ekonomicheskogo-razvitiya-regiona (дата обращения: 03.03.2017).
4. Гафарова Е.А. Имитационные модели комплексного регионального разви-тия // УБС. 2013. №45. URL: http://cyberleninka.ru/article/n/imitatsionnye-modeli-kompleksnogo-regionalnogo-razvitiya (дата обращения: 03.03.2017).
5. Батейкин Д. В. Имитационная модель социально-экономического развития региона [Текст] / Д. В. Батейкин // Новое слово в науке: перспективы развития: материалы VII Междунар. науч.-практ. конф. (Чебоксары, 15 янв. 2016 г.). В 2 т. Т. 2 / ред. кол.: О. Н. Широков [и др.]. Чебоксары: ЦНС «Интерактив плюс», 2016. № 1 (7). С. 207-213.
6. Назаров А.А., Никитин В.В. Имитационная модель для оценки модерниза-ционной политики социально-экономического развития региона // Вестник ЧГУ. 2011. №4. URL: http://cyberleninka.ru/article/n/imitatsionnaya-model-dlya-otsenki-modernizatsionnoy-politiki-sotsialno-ekonomicheskogo-razvitiya-regiona (дата обра-щения: 03.03.2017).
7. Robinson S. Simulation: The practice of model development and use. John Wiley & Sons. 2004. 336 p.
8. Клейнен Дж. Статистические методы в имитационном моделировании. М.: Статистика, 1978. 235 с.
9. Нейлор Т.М. Машинные имитационные эксперименты с моделями эконо-мических систем. М.: Мир, 1975. 501 с.
10. Shannon R.E. Introduction to the art and science of simulation // Proceedings of the 1998 Winter Simulation Conference. 1998. P. 7-14.
11. Лоу А.М., Кельтон В.Д. Имитационное моделирование. В Серии «Классика Computerscience», 3-е издание. СПб.: ПИТЕР, 2004. 846 с.
12. Banks J., Panel Chair. Simulation in the future. Proceedings of the 2000 Winter Simulation Conference. 2000. P. 1568-1576.
13. ШрайберТ.Дж. Моделирование на GPSS. М.: Машиностроение, 1980. 592 с.
14. Сидоренко В.Н., Красносельский А.В. Имитационное моделирование в нау-ке и бизнесе: подходы, инструменты, применение // Бизнес-информатика. 2008. № 2. С. 52-57.
15. Медведев А.В. Оптимизационная модель оценки эффективности регио-нальной экономики // Международный журнал прикладных и фундаментальных исследований. 2010. № 9. С. 101-103; URL: https://applied-research.ru/ru/article/view?id=919 (дата обращения: 06.06.2017).
16. Машунин Ю. К., Машунин И. А. Организация управления, моделирование и прогнозирование развития экономики региона // Региональная экономика и управление: электронный научный журнал. ISSN 1999-2645. №1 (45). Номер ста-тьи: 4503. Дата публикации: 2016-02-06 . Режим доступа: http://eee-region.ru/article/4503/
17. Мараховский А.С., Ширяева Н.В., Таточенко Т.В. Математическое модели-рование оптимального управления в социально-экономических системах // Вест-ник Северо-Кавказского федерального университета. 2014. № 2 (41). С. 274-279.
18. Ю. С. Ершов, Л. В. Мельникова, В. И. Суслов Практика применения опти-мизационных мультирегиональных межотраслевых моделей в стратегических прогнозах российской экономики // Вестник НГУ. Серия: Социально-экономические науки. 2009. Том 9, выпуск 4, 2009. С. 9-23.



