Россия
Пенза, Пензенская область, Россия
Цель статьи заключается в развитии методологических подходов к управлению стра- тегическими изменениями в процессе реструкту- ризации современной компании. Особое внима- ние уделяется изменениям в стратегических хо- зяйственных областях, организационно-право- вой форме и структуре управления компанией. Для принятия решения о необходимости ре- структуризации деятельности компании предла- гается использовать экспресс-диагностику реаль- ного состояния компании по методу дельфий- ского опроса, пример процедуры проведения которой приведен в статье.
стратегические изменения, управление, реструктуризация, экспресс-диагностика, дельфийский опрос.
Введение
При переходе от административно-командной системы к рыночным отношениям в российской экономической литературе стал интенсивно использоваться термин реструктуризация, заимствованный из зарубежной экономической литературы. Проблемы преобразования, адаптации и развития процессов управления в новых экономических условиях рассматривали российские экономисты JI. Абалкин, М. Беркович, О. Виханский, А. Муратов, A. Некипелов, О. Сухарев, В. Чекмарев, Е. Ясин. Теоретические и практические проблемы управления компанией в условиях реструктуризации получили освещение в трудах ведущих отечественных и зарубежных экономистов Р. Акоффа, Г.Л. Багиева, П. Друкера, Ф. Котлера, Б.З. Мильнера, М. Портера, В.Д. Шапиро.
Существует большое количество неудачных попыток реформирования деятельности компаний, провалов в области реинжиниринга бизнеса. Данный факт говорит о недооценке административным аппаратом сложности и трудоемкости этого процесса, а также об отсутствии конкретизированной методической основы процесса реструктуризации предприятия, ведь для большинства практических руководителей необходимы надежные и конкретные пути решения по реструктуризации своих предприятий. Целью исследования, результаты которого представлены в статье, является развитие теоретических и методологических подходов к управлению стратегическими изменениями в процессе реструктуризации с использованием экспресс-диагностики реального состояния компании по методу Дельфийского опроса.
Виды стратегических изменений в деятельности компаний
Стратегические организационные изменения стали высокоэффективным рыночным инструментом повышения конкурентоспособности бизнеса и рассматриваются как комплекс мероприятий по приведению условий существования компании в соответствие с изменяющимися факторами внешней среды и выработанной стратегией развития. В процессе реструктуризации в компании происходят важнейшие изменения в стратегических хозяйственных областях, в организационно-правовой форме, в структуре управления. Рассматривая область изменений в стратегических хозяйственных областях, можно выделить два типа изменений в организационной стратегии: стратегия роста и стратегия сокращения. Классификация стратегий роста и сокращения представлена на рис. 1.

Рис. 1. Виды стратегических изменений в организационной стратегии компании
Изменения организационно-правовой формы (вторая область изменений) неизбежны при расширении или сокращении сферы деятельности. При этом процесс реализации стратегии также будет различным. В случае расширения сферы деятельности можно рассматривать следующие стратегические формы: слияние, присоединение, создание филиалов и представительств, покупка, аренда или лизинг имущества, совместное предприятие, участие в инвестиционных проектах, венчурные инвестиции, лицензирование, маркетинговые соглашения, технологическое участие. При сокращении сферы деятельности выбор форм реализации стратегии также многообразен: разделение, выделение, продажа имущества, сокращение собственного капитала, сдача имущества в аренду, ликвидация отдельных подразделений и т. д. При осуществлении изменений организационно-правовой формы значительное внимание необходимо уделять выбору типа объединения по степени участия в управлении: концерн, синдикат, картель, холдинг, ассоциация, стратегический альянс, союз и т. п. Компания должна учитывать возможности при изменении структуры собственности и активов, заключающиеся также в разнообразных вариациях: создание совместных предприятий, филиалов и представительств, предоставление в аренду части имущества, лизинг, франчайзинг.
Изменения в структуре и системах управления (третья область) наиболее трудоемкие по своей реализации, поскольку затрагивают как организационные процессы (жесткие факторы организации), так и инструменты, действующие на поведение персонала (мягкие факторы). По мнению Забегина А. В., рассматривая жесткие факторы организационных изменений в структуре и системах управления компании, можно выделить четыре этапа [1].
- Расчленение основной задачи предприятия на части с соответствующей привязкой производственных единиц. На данном этапе особое внимание уделяется выбору типа организационной структуры: иерархические структуры (линейно-штабная, линейно-функциональная, дивизиональная, продуктовая, региональная, на базе бизнес-единиц, смешанная); адаптивные структуры (проектная, матричная, программно-целевая, групповая, командная, бригадная); сетевые структуры.
- Разработка общей органиграммы (выстраивание одно- или многолинейной структуры, изменение количества иерархических уровней, изменение соотношения централизации/децентрализации принятия решений, изменение численности персонала).
- Определение координационных средств (изменения в системе стратегического и оперативного планирования, в системе организации и контроля финансов, применение структурных интеграционных элементов, изменения в системе стимулирования труда и служебного продвижения, преобразование коммуникационной и информационной технологий).
- Использование интегрированных организационных концепций (концепция центров прибыли, управление координацией, реинжиниринг бизнес-процессов, оптимизация).
Рассматривая инструменты воздействия на поведение персонала (мягкие факторы), следует выделить: развитие персонала (повышение как профессиональной, так и общей квалификации); организация отношений доверия (стимулирование внутрифирменных предпринимательских отношений, создание в коллективе атмосферы творчества); интеграционные организационные концепции (развитие фирменной культуры).
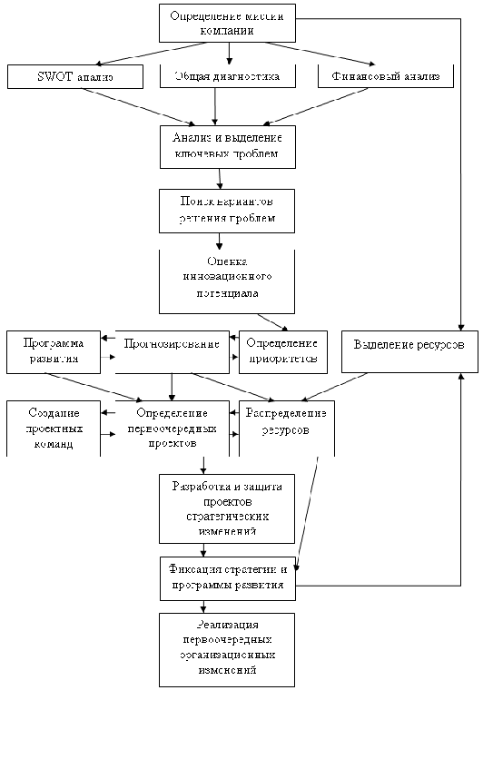
Типовой алгоритм управления стратегическими изменениями в процессе реструктуризации компании представлен на рис. 2.
Управление стратегическими изменениями на основе экспресс-диагностики по методу Дельфийского опроса
Для принятия решения об осуществлении стратегических изменений может быть рекомендовано использование экспресс-диагностики реального состояния компании, которую можно провести по методу Дельфийского опроса. Процедура проведения заключается в применении метода быстрого поиска решений, основанном на их генерации в процессе заполнения анкеты, проводимого группой компетентных специалистов, и отбора лучшего решения исходя из полученных экспертных оценок. Пашинян И.А. определяет дельфийский метод как «экспертное прогнозирование путем организации системы сбора и математической обработки экспертных оценок» [4].
Рассматривая инструменты воздействия на
поведение персонала (мягкие факторы), следует выделить: развитие персонала (повышение как профессиональной, так и общей квалифика-
ции); организация отношений доверия (стимулирование внутрифирменных предпринима-
тельских отношений, создание в коллективе атмосферы творчества); интеграционные организационные концепции (развитие фирменной
культуры).
Типовой алгоритм управления стратегическими изменениями в процессе реструктуризации компании представлен на рис. 2.
Управление стратегическими изменениями на основе экспресс-диагностики по методу дельфийского опроса
Для принятия решения об осуществлении стратегических изменений может быть рекомендовано использование экспресс-диагностики
реального состояния компании, которую можнопровести по методу дельфийского опроса. Процедура проведения заключается в применении метода быстрого поиска решений, основанномна их генерации в процессе заполнения анкеты,проводимого группой компетентных специалистов, и отбора лучшего решения исходя из полученных экспертных оценок. Пашинян И.А.

Рис. 2. Алгоритм проведения стратегических изменений в процессе реструктуризации компании
Таблица 1
Вариант анкеты для проведения экспресс-диагностики реального состояния компании
по методу Дельфийского опроса

Количество респондентов, входящих в экспертную группу, зависит, как правило, от численности работающих, их компетентности, а также реальных организационных возможностей. Наиболее актуален опрос руководителей высшего и среднего звена, а также главных специалистов компании. В компаниях малого бизнеса возможен опрос всех категорий персонала; в компаниях среднего бизнеса – вся управленческая команда; в более крупных организациях проводится опрос как руководителей, так и специалистов. В экспертно-аналитическую группу руководитель назначает сотрудников, которые, по его мнению, способны к анализу и синтезу, творчески подходят к работе, не испытывают зависимости от первого лица компании. Возможно активное привлечение молодежи или комбинирование по возрасту. В принципе, можно привлечь всю управленческую «верхушку», так как коллективная обработка анкет и обсуждение результатов уже в процессе анализа очень полезны для осознания реальной ситуации в компании. Наиболее эффективно для обсуждения результатов анкетирования собрать руководящий состав, линейный и функциональный, экспертно-аналитическую группу и сотрудников, которых руководитель планирует сделать ключевыми фигурами в проведении реструктуризации. В заключение процедуры проводится общее обсуждение причин отрицательных оценок, определяется направление более детального анализа и разрабатываются предложения по улучшению положения в отдельных сферах деятельности компании и разработке плана-графика ее реструктуризации.
Королькова Е.М. отмечает, что «основным методом построения и контроля процесса реструктуризации является календарное планирование, реализуемое в виде итеративного циклического процесса» [3]. Каждый шаг этого процесса подразумевает необходимость ответа на некоторые обобщенные вопросы, представленные в табл. 2.

Входными данными для разработки плана проекта будут договорные требования, описание доступных ресурсов,; оценочные и стоимостные модели, документация по аналогичным разработкам [7]. Основные задачи структуризации работ в рамках проведения стратегических изменений следующие: разбивка проекта на поддающиеся управлению блоки; распределение ответственности за различные элементы проекта и увязка работ со структурой компании и ресурсами; точная оценка необходимых затрат (средств, времени и материальных ресурсов); создание единой базы для планирования, составления смет, контроля затрат; увязка работ по проекту с системой ведения бухгалтерских счетов в компании; определение комплекса работ / подрядов. Для структуризации проекта, по мнению Сапрыкина Д. Н., «используют ряд специальных моделей: дерево целей; дерево решений; дерево работ; организационную структуру исполнителей; матрицу ответственности; сетевую модель; структуру потребляемых ресурсов; структуру затрат» [6].
Организация управления процессом реструктуризации должна начинаться с макетирования плана его осуществления. В ходе реформ циклически решаются задачи, представленные на рис. 3. В частности, проводится оценка ситуации и своих возможностей; ставятся цели, определяются приоритеты, намечается продуктовая программа; эта программа обеспечивается технологиями, организацией и финансово-экономическим управлением.
На каждом уровне реализации стратегических изменений сценарий реструктуризации наполняется конкретным содержанием. На первом уровне происходит обдумывание общеизвестных шагов, осознание простых истин: деятельность должна быть целенаправленной, деньги берутся от продажи продукта (услуги, технологии) и их надо уметь считать. На втором уровне принимаются решения, лежащие на поверхности: проводится аудит и сокращение затрат, создается новый продукт, под него перестраивается производство, управленческий учет обеспечивает раздельное бюджетирование продуктов и направлений бизнеса. Возникает новое видение ситуации: если сначала продуктовая программа составлялась исключительно на основе маркетинговых оценок (что «берут» покупатели), то теперь, считая затраты и доходы по продукту (маржинальную прибыльность), решения принимают также исходя из того, что выгодно производить предприятию. Для третьего уровня характерно проведение на базе новых оценок первичной реструктуризации (сокращаются лишние производства и создаются новые направления бизнеса).

Рис. 3. Примерный сценарий реструктуризации деятельности компании
На четвертом уровне экстенсивные факторы развития исчерпаны, нужна интегрированная функциональная система управления: бюджетирование в полном объеме (финансы); расчет себестоимости по продуктам, цехам и регионам, выбор модели хозрасчета (экономика); интегрированный учет по всему предприятию, вместо автоматизации локальных участков – автоматизация всех функциональных подсистем, связанных между собой. После прохождения этого уровня предприятие достигает достаточно высокой степени организации и управления. На пятом уровне происходит дивизионализация (реструктурирование основного производства), внедрение проектного менеджмента, стратегического планирования, переход к сетевой логистике (выбор крупного дистрибьютора или создание собственной дистрибьюторской сети). Этот этап может длиться 2–3 года. Стратегические преимущества получит тот, кто сумеет организовать общенациональные каналы продвижения продукции или присоединиться к таковым.
Перспективы реализации стратегических изменений в процессе реструктуризации компании
Какие преимущества и ощутимые выгоды получит компания, осуществляющая сценарий перестройки своего бизнеса? Реально менеджеры российских компаний могут реорганизовать сбыт; внедрить систему учета, позволяющую четко ответить на вопрос, во сколько обходится производство каждого вида продукции и каждый вид деятельности; организовать процесс постоянного сокращения затрат; установить контроль над качеством продукции и качеством процессов производства; создать систему мотивации сотрудников; улучшить практику инвестиционного планирования; сделать компанию прозрачной для инвесторов и торговых партнеров. С полной уверенностью нельзя утверждать, что методологические подходы к управлению стратегическими изменениями в процессе реструктуризации имеют универсальный характер. Каждая компания в соответствии с компетенциями, пристрастиями и опытом своих руководителей, в зависимости от интеллектуального уровня персонала, финансовых возможностей и других факторов может прийти к собственному и неповторимому сценарию проведения реструктуризации деятельности компании.
1. Забегин А. В. Особенности обеспечения конкурен-тоспособности предпринимательских структур в условиях кризиса: диссертация ... кандидата экономических наук: 08.00.05. Тамбов, 2009.
2. Загорная Ю. Реорганизация производственных ресурсов предприятия. ЭБС «Университетская библиотека / Лаборатория книги, 2010.
3. Королькова Е. М. Реструктуризация предприятий: учебное пособие. Тамбов: Изд-во Тамб. гос. техн. ун-та, 2007. 80 с.
4. Пашинян И. А. Методология исследования проблем социологии информационной безопасности: монография. М.: Креативная экономика, 2012. 304 с.
5. Понкратов П. Б. Стратегии управления конкурентоспособностью девелоперских компаний: диссертация ...кандидата экономических наук : 08.00.05. М.: Рос. акад.нар. хоз-ва и гос. службы при Президенте РФ, 2012.
6. Сапрыкин Д. Н. Как поделить бизнес, расходясь с партнером: Реструктуризация предприятия. ЭБС «Университетская библиотека / Лаборатория книги, 2010.
7. Семиглазов А. М., Семиглазов В. А., Байкалова А. И. Теоретические основы реструктуризации. Часть 1: Учебное пособие. Томск: кафедра ТУ, ТУСУР, 2012. 177 с.
8. Храпова О. Ю. Формирование механизма стратегической реорганизации промышленных предприятий: диссертация ... кандидата экономических наук: 08.00.05.Курск.: Юго-Зап. гос. ун-т, 2014.



