Россия
Россия
Россия
Россия
Россия
УДК 69 Строительство. Строительные материалы. Строительно-монтажные работы
Качественная подготовка и ведение исполнительной документации выступают критически важным условием не только для успешной реализации инвестиционно-строительного проекта, но и для последующей эффективной эксплуатации объекта капитального строительства. Формирование и ведение исполнительной документации на должном уровне представляет собой обязательный элемент управления жизненным циклом объекта капитального строительства, значимый как на этапе строительства, так и во время эксплуатации. Целью исследования является установление порядка ведения исполнительной документации в электронном виде. Методология исследования заключается в анализе нормативно-технических документов и законодательных актов, научно-технической литературы, моделировании процесса взаимодействия участников строительного контроля при ведении исполнительной документации в электронном виде. Результаты анализа нормативных документов и научно-технической литературы позволили выявить и сгруппировать основные факторы, негативно влияющие на ведение исполнительной документации. Было сформировано две группы факторов. Группа «Ведение ИД» включает факторы, влияющие на процесс в совокупности, а группа «Применение ПО» фокусируется на факторах, возникающих при использовании различных программных продуктов. В результате исследования разработан общий порядок ведения исполнительной документации в электронном виде, отражающий взаимодействие участников строительного контроля и позволяющий обеспечить прозрачность прохождения процедур и должный контроль.
исполнительная документация, производительность труда, строительный контроль, методы информационного моделирования, факторы
Введение
Качественная подготовка и ведение исполнительной документации выступают критически важным условием не только для успешной реализации инвестиционно-строительного проекта, но и для последующей эффективной эксплуатации объекта капитального строительства.
Состав, структура, формальные требования и процедуры ведения данной документации устанавливаются и регламентируются Градостроительным кодексом РФ, положениями Сводов правил, национальных и межгосударственных стандартов, а также иных нормативных актов. В отдельных случаях дополнительные требования могут формулироваться предписаниями органов государственного строительного надзора и службами застройщика (технического заказчика).
В соответствии с решением уполномоченных сторон (застройщика, технического заказчика, ответственного эксплуатанта или регионального оператора) формирование исполнительной документации при строительстве, реконструкции или капитальном ремонте объектов капитального строительства может вестись исключительно в электронной форме, без обязательного создания бумажного аналога.
Цифровизация процессов ведения исполнительной документации создает предпосылки для оптимизации ресурсов в строительных организациях: сокращаются как прямые затраты на документирование, повышается производительность труда, так и продолжительность цикла подготовки и согласования документации, характерного для бумажного формата [1,2,3].
Несмотря на заметный прогресс, цифровая трансформация находится на этапе становления, где ключевыми задачами остаются оптимизация существующих решений и интеграция комплексных системных улучшений для достижения максимальной эффективности и отказоустойчивости.
Целью исследования является установление порядка ведения исполнительной документации в электронном виде.
Для достижения поставленной цели сформированы следующие задачи:
- анализ нормативно-технической и правовой базы, научно-технической литературы;
- выявление факторов, влияющих на процессы при ведении исполнительной документации в электронном виде;
- установление порядка ведения исполнительной документации в электронном виде.
Установленный порядок позволит систематизировать процедуры на этапе ведения исполнительной документации в электронном виде, тем самым упростить процесс взаимодействия участников строительного контроля.
Материалы и методы
Для установления порядка ведения исполнительной документации в электронном виде были использованы следующие методы научного исследования: анализ нормативно-технических документов и законодательных актов, научно-технической литературы, моделирование процесса взаимодействия участников строительного контроля при ведении исполнительной документации в электронном виде.
Анализ нормативной базы показал, что на сегодняшний день отсутствует единый исчерпывающий перечень исполнительной документации по видам работ, позволяющий полноценно осуществлять планирование строительного контроля исключать риски возникновения необходимости подготовки дополнительной технической документации. Также действующие нормативные документы в области технологий информационного моделирования не составляют достаточную единую согласованную систему стандартов и регламентов, которая могла бы позволить полноценно осуществлять обмен данными между различными программными продуктами.
Параметры и регламент ведения конкретной исполнительной документации устанавливаются предписаниями широкого спектра нормативных документов. Данное многообразие регуляторов зачастую порождает на практике не единообразные, а иногда и конфликтующие подходы к ее оформлению и учету.
Сложности в организации технического документооборота — распространенное явление в строительной отрасли. Отсутствие единой методологии формирования и ведения исполнительной документации в ходе капитального строительства (реконструкции, капитального ремонта) не только создает существенные затруднения для профильных специалистов, но и приводит к значительному увеличению трудозатрат на ее оформление [4].
Анализ существующих программных продуктов выявил их ключевой недостаток: отсутствие сквозной функциональности для цифровизации строительного контроля. Ни один из них не предоставляет законченного инструмента для автономного (без участия сторонних систем) создания электронной исполнительной документации [5, 6].
Несмотря на это, отраслевые компании активно внедряют коммерческие программные продукты, проводя их глубокую доработку для конкретных нужд и используя в связке с иным программным обеспечением. Данный подход, хотя и требует существенных ресурсов, находит свое отражение и допускается в современной нормативно-технической базе [5].
Использование программно-технических комплексов, основанных на принципах системы обмена данными (СОД), в организации строительных процессов, в том числе при строительном контроле, способствует созданию более структурированного и контролируемого механизма информационного взаимодействия между участниками производства [7].
Проблематика, связанная с формированием и ведением исполнительной документации, уже становилась предметом научного анализа, в ходе которого исследователи изучали возникающие трудности и факторы, их обуславливающие [7-10].
Были выявлены такие факторы, как: отсутствие единой нормативной базы, отсутствие унифицированных форм документов, схожесть содержания многих документов, приводящая к практике их механического копирования, способствующей тиражированию ранее допущенных неточностей и т.д. [11, 12].
Определенные в ходе анализа основные факторы были распределены на группы «Ведение ИД» и «Применение ПО» (таблица 1).
Таблица 1
Факторы, влияющие на ведение исполнительной документации
|
№ |
Группа факторов |
Текст |
|
1 |
Ведение ИД |
Дублирование операций при ведении ИД |
|
2 |
Недостаточность квалифицированных кадров, обладающих нужными навыками для эффективной работы в ПО |
|
|
3 |
Допущение технических ошибок при ведении исполнительной документации |
|
|
4 |
Отсутствие единого порядка ведения исполнительной документации |
|
|
5 |
Применение ПО |
Непонятный интерфейс |
|
6 |
Не единообразный набор функционала у различного ПО |
|
|
7 |
отсутствие электронных форм исполнительной документации |
|
|
8 |
возникновение проблем с техподдержкой ПО |
|
|
9 |
отсутствие интеграции с государственными информационными системами |
|
|
10 |
отсутствие интеграции с информационной моделью объекта |
|
|
11 |
отсутствие бесплатной лицензии |
|
|
12 |
отсутствие функционала выгрузки форм в xml формате |
На основе проведенного анализа была выстроена технологическая последовательность осуществления процедур при ведении исполнительной документации в электронном виде.
Результаты
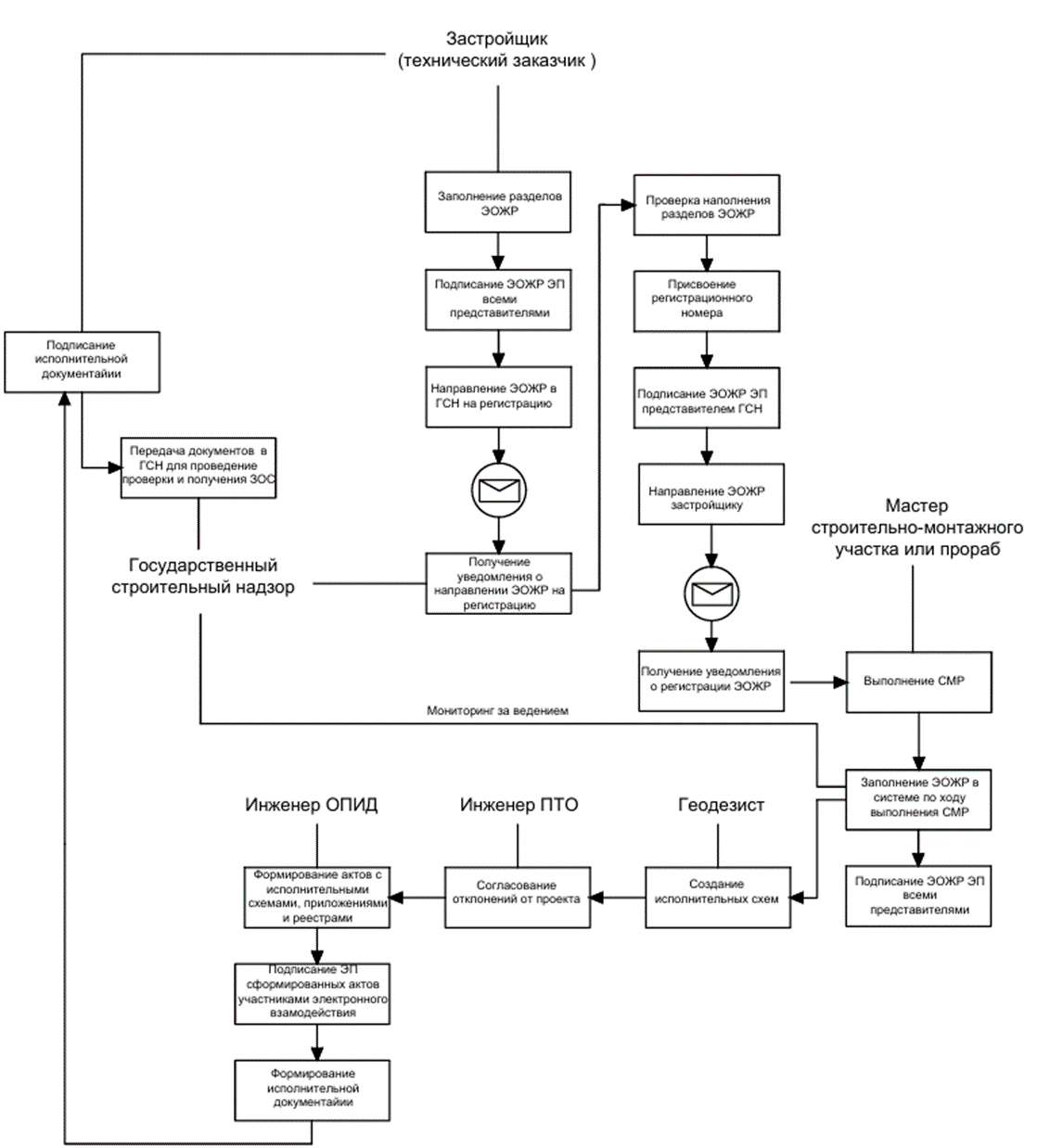
В результате исследования сформирован порядок ведения исполнительной документации в электронном виде. Для удобства восприятия составляющие процессы систематизированы в единой блок-схеме. Блок-схема описывает процесс взаимодействия между различными участниками инвестиционно-строительного проекта, включая застройщика, государственный строительный надзор (ГСН), мастеров строительно-монтажных участков, геодезистов, инженеров ПТО и других специалистов. Основной акцент сделан на заполнении и регистрации Электронного журнала работ (ЭОЖР), а также на формировании и передаче исполнительной документации (рисунок 1).

Рис. 1. Порядок ведения исполнительной документации в электронном виде
Ведение исполнительной документации в электронном виде осуществляется в следующей последовательности:
На начальном этапе происходит заполнение разделов Электронного общего журнала работ (ЭОЖР). Этот документ является ключевым для учета выполнения строительно-монтажных работ (СМР). Заполнение осуществляется в электронной системе, где фиксируются все этапы строительства (капитального ремонта, реконструкции), включая данные о выполненных работах, используемых материалах, оборудовании и т.д.
После заполнения разделов ЭОЖР, документ должен быть подписан электронной подписью (ЭП) всеми ответственными представителями, участвующими в проекте. Это включает застройщика, технического заказчика, мастеров участков, геодезистов и других специалистов.
После подписания ЭОЖР направляется в Государственный строительный надзор (ГСН) для регистрации. ГСН — это орган, который контролирует соблюдение норм и правил в строительстве.
ГСН осуществляет проверку разделов ЭОЖР в соответствии с установленными требованиями. Проверка включает следующие критерии: проверка полноты данных, правильность заполнения; соблюдение нормативных документов.
По факту проверки и отсутствии замечаний ГСН присваивает номер ЭОЖР.
Далее представитель ГСН подписывает ЭОЖР по средствам электронной подписи, тем самым подтверждая соответствие документа требованиям нормативных документов и наличие регистрации.
Прошедший проверку органами ГСН ЭОЖР направляется застройщику (техническому заказчику) для дальнейшего применения.
В процессе выполнения СМР геодезисты и другие специалисты создают исполнительные схемы, которые отражают фактическое выполнение работ и их соответствие проекту.
Если в процессе строительства возникают отклонения от проектной документации, они должны быть согласованы с ответственными лицами, такими как инженеры ПТО (производственно-технического отдела).
В процессе выполнения СМР или ремонтно-строительных работ ЭОЖР продолжает заполняться в электронной системе. Все изменения, отклонения и выполненные работы фиксируются в реальном времени.
После завершения определенного этапа работ ЭОЖР снова подписывается электронной подписью всеми ответственными представителями.
Акты, исполнительные схемы, и иная исполнительная документация формируются на основе данных, которые фиксируются в ЭОЖР.
Акты освидетельствования работ, ответственных конструкций и иные документы также подписываются участниками строительного контроля по средствам электронной подписи.
По завершению производства СМР или РСР осуществляется комплектация исполнительной документации.
Исполнительная документация подписывается ответственными лицами, что подтверждает ее достоверность и соответствие требованиям нормативных документов.
Строительная организация, после завершения строительных работ и подготовки полного комплекта исполнительной документации, отправляет уведомление в ГСН через установленную электронную систему о готовности документации к проверке. Цель этой передачи – проведение ГСН итоговой проверки построенного (реконструируемого) объекта и получение Заключения о соответствии (ЗОС), необходимого для ввода объекта в эксплуатацию.
Вышеизложенный порядок отражает процесс взаимодействия между различными участниками инвестиционно-строительного проекта, начиная с заполнения и регистрации ЭОЖР, выполнения СМР или РСР и заканчивая формированием и передачей исполнительной документации в ГСН. Каждый этап порядка требует четкого соблюдения процедур и подписания документов по средствам электронной подписи, что обеспечивает прозрачность и контроль за процессом строительства (реконструкции, капитального ремонта).
Заключение
В результате исследования установлен общий порядок ведения исполнительной документации в электронном виде, позволяющий четко контролировать процессы.
Перспективным вектором развития исследований в данной области представляется оценка факторов, влияющих на ведение исполнительной документации, и разработка организационно-технологических решений по их минимизации или исключению, также анализ возможностей и разработка механизмов расширения функциональности специализированного программного обеспечения за счет модернизации существующих и создания новых модулей. Реализация этого подхода позволит значительно повысить эффективность труда и оптимизировать рабочие процессы всех участников системы строительного контроля.
При анализе программного обеспечения для ведения исполнительной документации целесообразно учитывать прежде всего наличие надежных механизмов защиты информации от несанкционированного доступа и потери, полноту инструментария, необходимого для выполнения полного цикла работ в рамках строительного контроля, интуитивность и удобство взаимодействия пользователя с системой, сокращающие время на обучение и рутинные операции, экономическую обоснованность затрат на ПО относительно предоставляемых им возможностей.
1. Ларионов А.Н., Приходько А.В. Развитие внедрения технологий информационного моделирования при реализации жилищных инвестиционно-строительных проектов // Вестник МГСУ. – 2023. – Т. 18, № 2. – С. 270-282. – DOIhttps://doi.org/10.22227/1997-0935.2023.2.270-282. EDN: https://elibrary.ru/ZVIYHH
2. Синенко С.А., Гнатусь М.А. Совершенствование подготовки исполнительной документации по возведению зданий и сооружений в современных условиях // Инженерный вестник Дона. – 2020. – № 2(62). – С. 3. EDN: https://elibrary.ru/ESSVXJ
3. Гольченко П.В. Совершенствование технологии строительного контроля с помощью использования BIM - модели и программно-аппаратного комплекса // Инновации. Наука. Образование. – 2023. – № 72. – С. 104-112. EDN: https://elibrary.ru/YFFJBL
4. Воронков И.Е., Алабин А.В., Егорова Д.В., Васильева Д. А. Проблемы и перспективы цифровизации процессов подготовки и согласования исполнительной документации (на примере экосистемы Exon) // Строительное производство. – 2023. – № 2. – С. 165-170. – DOIhttps://doi.org/10.54950/2658534020232165 EDN: https://elibrary.ru/HKBDJV
5. Орлов В.А., Пашинский И.М., Усмонов Д.Х.У. Оценка эффективности ведения строительного контроля с применением технологии "среда общих данных" // Актуальные вопросы современной науки и образования: сборник статей XXXV Международной научно-практической конференции. В 2 частях, Пенза, 20 января 2024 года. – Пенза: Наука и Просвещение (ИП Гуляев Г.Ю.), 2024. – С. 162-170. EDN: https://elibrary.ru/BHGXPS
6. Luo H., Lin L., Chen Ke. [et al.] Digital technology for quality management in construction: A review and future research directions // Developments in the Built Environment. – 2022. – Vol. 12. – P. 100087. – DOIhttps://doi.org/10.1016/j.dibe.2022.100087. EDN: https://elibrary.ru/XCZTSV
7. Быкова Л.М., Ашихмин О.В. Совершенствование ведения исполнительной документации на строительных объектах // Современные методы и инновации в науке: сборник статей международной научной конференции, Волгоград, 25 января 2023 года. – Санкт-Петербург: Частное научно-образовательное учреждение дополнительного профессионального образования Гуманитарный национальный исследовательский институт «НАЦРАЗВИТИЕ», 2023. – С. 26-30. – DOIhttps://doi.org/10.37539/230125.2023.72.14.004.
8. Lapidus A.A., Kuzmina T.K., Bolshakova P.V. Improving the procedure for interaction between participants in the construction control system in order to increase labor productivity // Construction Materials and Products. – 2024. – Vol. 7, No 4. – DOIhttps://doi.org/10.58224/2618-7183-2024-7-4-1. EDN: https://elibrary.ru/SULUUG
9. Martin L., Benson L. Relationship quality in construction projects: A subcontractor perspective of principal contractor relationships // International Journal of Project Management. – 2021. – Vol. 39, No 6. – Pp. 633-645. – DOIhttps://doi.org/10.1016/j.ijproman.2021.05.002. EDN: https://elibrary.ru/RTFHTG
10. A. Mohsen Alawag, W. Salah Alaloul, M. S. Liew [et al.] Critical Success Factors Influencing Total Quality Management In Industrialised Building System: A Case Of Malaysian Construction Industry // Ain Shams Engineering Journal. – 2023. – Vol. 14, No. 2. – Pp. 101877. – DOIhttps://doi.org/10.1016/j.asej.2022.101877. EDN: https://elibrary.ru/XBDSVV
11. Мелин М.А., Бреус Н.Л. Совершенствование способов ведения исполнительной документации в строительной организации // Архитектура, строительство, транспорт. – 2021. – № 1. – С. 58-63. EDN: https://elibrary.ru/YJKCZV
12. Городнюк Г.С., Мамаев А.Е., Свинцицкий В.А., Сердюков А.А. Важная роль интегрированных программ для ведения исполнительной документации на строительном рынке // Актуальные проблемы гуманитарных и естественных наук. – 2016. – № 2-3. – С. 28-32. EDN: https://elibrary.ru/VOMLFL



