Russian Federation
UDC 004.946
The article discusses the issues of consolidation and integration of the accumulated arrays of capital construction models information of objects into a common space of information models, created according to the organization and processing of big data arrays principles. The problems of geoinformation binding of information models, organization of means and places of their storage, methods of processing and providing access to interested subjects are considered. It is proposed to create a common space of information models according to a distributed decentralized scheme with direct interaction between state and commercial participants, both in terms of business integration, and in terms of joint data management and implementation of replication technologies. Examples of practical application of integrative solutions of a common information space of open data from information models of construction objects in relation to existing information systems and services are given.
construction site, information modeling, big data, consolidation, integration, model space, analytics, digitalization, systems approach
Введение
Активная цифровизация и внедрение информационных технологий в сферах строительства, комплексного развития городов и территорий порождают новые задачи взаимосвязанной интеграции цифровых технологических решений [1], которые обусловлены накоплением огромных массивов данных и необходимостью их анализа.
На текущий момент большое значение уделяется развитию технологий информационного моделирования в строительстве (ТИМ, Building Information Modeling – BIM), которые преимущественно рассматриваются в контексте управления жизненным циклом объектов капитального строительства, что позволит на всех этапах жизненного цикла получать и обрабатывать любую необходимую информацию об интересующем объекте и, что немаловажно, существенно повысить достоверность используемых данных и информации.
К сожалению, пока повсеместного применения ТИМ применительно к строительным объектам, начиная с этапов их замысла и проектирования, не наблюдается. В настоящее время принимаются отдельные меры в части внедрения ТИМ при проектировании и эксплуатации объектов с государственным участием. Требований к использованию информационного моделирования при проектировании и возведении объектов частного строительства пока не разрабатывалось вообще. Этому есть ряд объективных причин, в частности: неготовность нормативно-правовой базы, недостаточность стандартизации, неготовность инфраструктуры всех участников и заинтересованных сторон, неполная проработанность технических вопросов о механизмах и особенностях внедрения информационного моделирования [2]. Однако планомерный процесс внедрения ТИМ неуклонно идёт, и переход всех процессов документирования, проектирования и управления объектами недвижимости на основе их цифровых моделей – лишь вопрос времени.
Другим движущим процессом в современном мире является стремительное развитие технологий сбора, управления и обработки больших данных (БД, Big Data - BD). На сегодняшний день аналитика БД показала высокую эффективность в принятии управленческих решений в таких отраслях как реклама, торговля, логистика, промышленное производство, и многих других. Можно спрогнозировать большие перспективы анализа БД, накапливаемых во всей совокупности информационных моделей строительных объектов. Поскольку информационные модели могут содержать в себе данные различного рода, как о геометрических параметрах объектов, свойствах используемых материалов, так и об эксплуатации объектов, анализ всего накапливаемого массива БД по объектам недвижимости позволит выявить новые знания и новые закономерности, которые могут быть использованы при создании новых объектов, как в части целеполагания и области наиболее эффективного использования, так и в части соотношения затрат на проектирование и строительство во взаимосвязи с эксплуатационными свойствами и параметрами объектов.
Оптимизация и совершенствование процессов строительства на основе внедрения информационного моделирования широко обсуждается в ряде научных работ. Так, в работе [3] рассматривается задача оптимизации сроков строительства на ранних этапах жизненного цикла строительных объектов посредством применения информационного моделирования вкупе с привлечением к активной фазе строительства самого заказчика, как минимум для планирования графиков работ. Более широко рассматривается цифровизация строительной отрасли с применением ТИМ в работе Т.Ю. Овсянниковой и А.А. Пацукова [4]. Здесь уже затрагивается вопрос об объединении различных информационных моделей в рамках единой цифровой платформы и переходу к созданию информационных моделей городов (City Information Modelling — CIM), что, по мнению авторов, будет способствовать формированию системы наиболее эффективного использования земельных и имущественных ресурсов в интересах государства, населения и бизнеса.
Безусловно, повышение запросов к информационному моделированию как технологической платформе, автоматически поднимает ряд вопросов о программном и техническом инструментарии, на базе которого могут реализовываться проекты, причём данный инструментарий должен быть максимально надёжным и доступным, с минимумом рисков потери возможности его долгосрочного использования. Данная проблема хорошо рассмотрена в работе Д.В. Сбродова и Н.А. Иванова [5], которые произвели исследование развития рынка отечественного программного обеспечения для информационного моделирования.
Таким образом, на текущий момент во множестве работ рассмотрено решение предметных задач и вопросов по применению информационного моделирования и достижения локальных целей. Вместе с тем, совершенно очевидно прослеживается возникающая потребность в интеграции отдельных информационных моделей, установления их взаимосвязей с территориальным планированием, задачами управления территориями, эффективным развитием городов и регионов в целом, что на обозримый период делает актуальными вопросы о создании комплексных системных подходов к организации информационных строительных моделей и их обработке методами и технологиями исследования БД.
Целью настоящей работы является исследование методов и формирование подходов к созданию на основе системного подхода интегрированных решений по средствам и методам обработки БД, накапливаемых в разрозненных информационных моделях объектов капитального строительства. Реализация данной цели позволит создавать аналитические системы, направленные на развитие территорий, реализацию государственных программ и услуг, повышение качества обслуживания зданий и сооружений, а также формировать рекомендации по свойствам и параметрам проектируемых объектов. Кроме того, интеграция информационных моделей строительства в единую среду обработки данных с привязкой по пространственному и географическому положению, позволит существенно повысить качество ведения кадастра и учёта объектов недвижимости, а также документирование всех существующих коммуникаций.
В рамках данной цели ставятся задачи о:
- выборе методов и технологий обработки БД в строительстве;
- сегментации данных информационных моделей;
- подходах к решению проблем геоинформационной привязки информационных моделей;
- способах и средствах хранения данных информационных моделей.
Обозначенная цель и состав задач являются актуальными в свете развития и масштабирования информационных технологий, создания цифровых двойников объектов окружающего мира.
Объекты и методы исследования
Создание системного интегрированного подхода к накоплению, обработке и анализу данных об объектах капитального строительства позволят существенно повысить эффективность и качество принимаемых управленческих решений по развитию инфраструктуры городов и регионов, обоснованно выставлять приоритеты по количеству, назначению проектируемых объектов и их качественным и эксплуатационным характеристикам, найти оптимальный баланс между затратами на проектирование и возведение объектов и их эргономическими свойствами.
Объектами исследования являются информационные модели объектов строительства и существующие информационные системы и сервисы, выполняющие функции по обработке и предоставлению информации, прямо или косвенно связанной с объектами капитального строительства.
Предметом исследований является консолидация, интеграция и обеспечение взаимосвязей разрозненных информационных моделей строительных объектов и обеспечение взаимодействия с ними информационных средств, систем и технологий, создание единой среды достоверных сведений об объектах строительства и связанной с ними инфраструктуры.
Методы исследований включают:
- изучение, анализ и обобщение опубликованных научных работ в области предметной реализации внедрения ТИМ в строительстве;
- применение системного анализа и системного подхода к исследованию научных проблем, структурное и математическое моделирование явлений и процессов, теорию и практику цифровизации экономических систем, включая цифровую трансформацию предприятий, отраслей, регионов, внедрение сквозных цифровых технологий в промышленности, сфере финансов и коммерции, внедрение концепции «Индустрия 4.0» [6];
- принципы цифровизации больших массивов данных;
- методы многофакторного анализа БД;
- средства и методологию обработки БД [7] и больших массивов информации, теорию и методологию объектно-ориентированного подхода в классификации объектов исследований, методы построения баз данных и баз знаний.
Большое значение для рассмотрения вопросов интеграции информационных моделей с системами и процедурами обработки БД, является стандартизация состава и представления данных в информационных моделях, что обусловлено различными существующими стандартами в области информационного моделирования, часть которых пока находится в стадии разработки [8].
Существенным вопросом является состав и расширяемость данных, которые могут быть размещены в информационных моделях и определение модельных видов. Так, на текущий момент одновременно применяются как минимум две линейки форматов IFC версий 2.3 и 4. Для каждого из них существуют свои поднаборы модельных видов. Причём, в практических случаях может возникнуть необходимость внесения в информационные модели новых атрибутов [9].
В целом, методологические подходы обработки БД в строительстве, безусловно, уже разрабатывались и обсуждались, они положены в основу данного исследования:
- в работе [10] предложены принципы разработки информационной системы сбора и обработки БД в строительстве;
- в материалах конференции [11] предложены решения по использованию БД для организационно-технологического обеспечения при выполнении ремонтно-строительных работ;
- статья [12] посвящена обзору методов интеграции БД в рамках процессов цифровизации строительной отрасли.
Можно отметить, что интегративные процессы БД о строительных объектах рассматриваются применительно к множеству задач. Методы, применённые упомянутыми выше авторами ориентированы как на локальное, так и на глобальное понимание БД.
В локальном смысле рассматриваются задачи обработки БД корпоративного или иного ограниченного доступного сегмента и соответствующих ему наборов данных.
В глобальном смысле возникает потребность интеграции различных наборов данных, находящихся в ведении различных субъектов.
К методам, применимым для аналитики БД о строительных объектах, и позволяющим использовать искусственный интеллект для принятия решений, можно отнести:
- классификацию, кластеризацию, сегментирование;
- прогнозирование, построение регрессионных моделей;
- определение совокупности наилучших характеристик объектов недвижимости;
- выявление ассоциаций между объектами недвижимости и их окружением;
- определение потребности в видах и типах объектов недвижимости;
- построение взаимосвязей между информационными моделями различных объектов на основе новых знаний.
Результаты исследований
Теория информационного моделирования объектов строительства рассматривает информационные модели по видам, в частности, архитектурные, конструкторские, расчётные, инженерные, сметные, производственные, эксплуатационные, а также по размерности. Размерность моделей в самом общем случае разделяется на:
- двумерные модели, представляющие фактически цифровые аналоги классической проектно-чертёжной документации;
- трёхмерные модели, позволяющие получать и строить реальные изображения конструкций объекта, в том числе под любым углом обзора;
- четырёхмерные модели, позволяющие отслеживать динамику состояния объекта моделирования во времени;
- пятимерные модели, учитывающие экономико-стоимостные показатели объекта;
- шестимерные модели, в которых отражается фактическое состояние объекта на текущий момент времени;
- семимерные модели, содержащие эксплуатационную информацию об объекте.
В рамках типа и размерности модели становится понятен объём и характер информации, которая может содержаться в данной модели. Указанные принципы типирования моделей хорошо определяют состав данных, но не определяют пространственные границы моделей. Если рассматривать информационную модель изолированно, то это не принципиально. Однако, если говорить об интеграции информационных моделей в единое пространство информационных моделей, то возникает необходимость определения как минимум геометрических границ информационных моделей. На рис. 1 показаны для примера три расположенные рядом строения A, B и C, предположим, что каждое из них имеет информационную модель.
Возникает ряд вопросов:
- о взаимной ориентации информационных моделей;
- о территориальной привязке информационных моделей к плану местности;
- о сопряжении информационных моделей зданий с информационными моделями коммуникаций.
Так, информационная модель строения C имеет проектные дизайнерские решения прилегающей территории, и при дальнейшей взаимной интеграции этой модели могут возникнуть пространственно-геометрические наложения данной модели на территорию соседнего объекта.

Рис. 1. Схематическое представление интеграции смежных информационных моделей
При изолированном рассмотрении данных моделей это не представляет интереса, однако при решении задач интеграции моделей в единое пространство моделей такие наложения недопустимы, ибо будут представлять собой геометрические конфликты.
Аналогично, возникает вопрос о границе сопряжения коммуникаций: какая часть инженерных систем D, E будет относиться к информационной модели объекта, а какая часть – к информационной модели общегородских инженерных систем и сетей? Здесь отметим, что создание информационных моделей централизованных систем и сетей пока не осуществлено, но они непременно будут появляться в обозримом будущем, и немаловажным стимулом в этом процессе является активное проектирование подземных инженерных и транспортных систем с применением информационного моделирования [13].
При этом необходимо определить как методы сопряжения элементов моделей по их границам, так и способы привязки объектов к единому пространству моделей.
Под единым пространством информационных моделей (ЕПМ) в данном случае понимается матричная геометрическая информационная основа, к которой могут быть в качестве компонентов присоединены информационные модели конкретных объектов.
Матричная информационная основа должна описывать территорию, профиль земной поверхности и подземные структуры.
Наибольшей проблемой является выбор опорной системы координат для геометрической матричной основы. Если для создания информационной модели отдельно стоящего здания вполне допустимо территорию считать условно плоской и моделирование производить в декартовой системе координат, то для наложения всего множества созданных моделей на условную поверхность земли и интеграции их в ЕПМ, данное допущение будет неприемлемым ввиду высокой погрешности на больших дистанциях и искажению территориальных планов. Чёткая и правильная привязка информационных моделей к территории является крайне важным аспектом для использования методов обработки БД в задачах кадастровой инженерии.
Для позиционирования объекта на поверхности земли в рамках ЕПМ можно использовать:
- систему географических координат;
- развёртку поверхности земли на декартову плоскость с нелинейными масштабами координатных осей.
Рассмотрим данные варианты.

Рис. 2. Выбор системы координат единого пространства информационных моделей
Осуществление привязки к географическим координатам (рис. 2, А) выглядит вполне резонно, однако сопряжёно с трудностями: дело в том, что во всех системах информационного моделирования построение геометрической части моделей зданий и сооружений осуществляется в традиционной декартовой системе координат. С заполнением ЕПМ рано или поздно возникнет конфликт накопленных погрешностей, поскольку будет невозможным без наложений сделать вплотную стык двух проекционно прямоугольных моделей на выпуклой поверхности. Ещё одна сложность возникает ввиду рельефа поверхности земли, который здесь пока не учитывается. Для его учёта потребуется ввести понятие высотности, привязавшись, например, к уровню мирового океана. Это хоть и не представляет уже такой технической трудности, но вносит смещение в координаты моделей, которые в программных средствах моделирования привязаны к отметке поверхности земли.
Другим подходом может являться выбор плоскости, как основы матрицы ЕПМ (рис. 2, Б). В этом случае, для исключения разрывов, необходимо перейти к нелинейным осям координат, где масштаб оси зависит от координаты. Современные программно-технические средства позволят довольно легко производить пересчёт координат, будет практически исключено конфликтное наложение моделей, но требуется высокая дискретность сетки, и данное представление является трудно воспринимаемым для человека. Преимуществом можно всё же отметить, что такая развёртка может повторять рельефную поверхность земли, и при соблюдении такого условия, не будет требоваться смещение моделей по высотности.
На практике представляется целесообразным создавать единый массив пространства моделей по второму варианту, но для человеко-машинного интерфейса всё же выполнять преобразование моделей к варианту первому.
В качестве оператора ЕПМ, единого интегратора и владельца геопространственной матрицы может быть государство или уполномоченная структура. Но хранение всей модельной информации у единого оператора, пусть даже на распределённых датацентрах, вряд ли представляется возможным. Учитывая, что информационные модели могут содержать в том числе много дополнительной графической информации, а также пополняться эксплуатационными данными, совокупность моделей может рассматриваться как цифровой двойник геопространственных и строительных данных, охватывающих на перспективу всю территорию, а это будет выражаться в таких объёмах информации, которые до настоящего времени ещё не обрабатывались ни в одной системе. В связи с этим, единая система может быть рассмотрена для хранения привязок моделей, ссылок на модели, а также минимального объёма ключевой проектной и управляющей информации. Сама же ЕПМ должна быть построена по децентрализованным принципам.
В контексте рассмотрения вопроса о создании ЕПМ необходимо создать преемственные связи со средой общих данных (СОД, CDE — Common Data Environment) существующих информационных моделей, поскольку СОД рассматривается как основа информационной поддержки управления жизненным циклом объектов капитального строительства [14]. СОД рекомендована к использованию в целях обеспечения оперативного доступа к данным информационных моделей для всех заинтересованных участников, их согласованности, целостности, непротиворечивости, актуальности, достоверности и долговременного хранения. СОД разрабатывается на уровне электронного документооборота и может быть организована c применением различных информационных систем, сетевых локальных и внешних ресурсов, облачных решений, порталов открытых данных.
Таким образом, создание ЕПМ как массива БД, в частности, включает основную задачу по интеграции различных СОД с определением средств взаимодействия, доступа и разграничения прав пользователей.
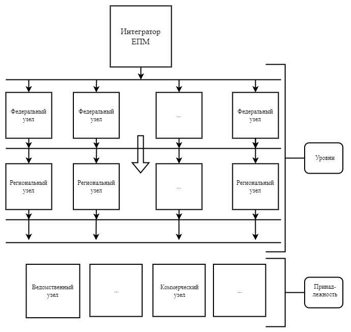
Можно предложить создание ЕПМ как территориально распределённую систему, состоящую из взаимодействующих узлов. При этом может быть создан один единственный координационный центр, с которым будут взаимодействовать узлы системы, являющиеся хранилищами данных. Предлагаемая организационно-иерархическая система узлов ЕПМ приведена на рис. 3.
По принадлежности узлы могут быть:
- ведомственного подчинения, реализуемые на базе информационных систем городского и муниципального значения, и хранящие информацию об объектах, создаваемых в рамках реализации программ с государственным участием;
- коммерческими, реализуемыми на базе дата-центров проектных строительных организаций, и хранящие информацию обо всех иных строительных проектах.
По территориальному принципу узлы могут быть:
- федерального уровня,
- регионального уровня,
- городского уровня,
- муниципального уровня.

Рис. 3. Предлагаемая структура организации единого пространства информационных моделей
Принцип доступа к интегрированным данным целесообразно организовать через единую точку входа с доступом первично на портал ЕПМ, который содержит связанную сетку объектов и моделей и указатели на них. Указатели перенаправляют соответственно на ведомственный или корпоративный сервер данных, из которого авторизованным пользователем может быть извлечена необходимая часть данных согласно разрешённым определениям модельного вида (ОМВ, MVD - Model View Definition).
Большие массивы данных об объектах капитального строительства и связанной с ними инфраструктуры посредством ЕПМ позволят решить следующие задачи (но не ограничиваясь ими):
- кадастровый учёт;
- ведение реестра недвижимости;
- ведение реестра собственников недвижимости;
- техническую инвентаризацию недвижимости;
- исследование потребности в новых объектах недвижимости;
- проектирование новых объектов недвижимости [15];
- координации строительного переустройства [16];
- ведение реестра сетей и коммуникаций;
- детализация картографии;
- аналитика пассажиропотоков и транспортной загруженности;
- предоставление достоверной открытой информации об объектах недвижимости заинтересованным субъектам в режиме открытых данных.
В рамках перечисленных задач необходимо обеспечение возможности единовременного доступа к массивам БД огромному количеству пользователей: как государственным органам, проектным и обслуживающим организациям, так и гражданам. Это, в свою очередь требует обеспечить высокую пропускную способность каналов доступа к данным, что требует дублирования и распределения массивов БД по местам их хранения. Предлагается использовать механизм репликации «master-slave» (рис. 4), отличающийся тем, что каждый узел является «мастером» закреплённого за ним множества информационных моделей, и при этом он же является вторичным узлом для одного или нескольких иных серверов данных. Причём, количество вторичных узлов к каждому основному серверу данных («мастеру») может исчисляться десятками.

Рис. 4. Предлагаемый механизм репликации больших данных информационных моделей объектов капитального строительства
Последним из затронутых в рамках проведённого исследования вопросов, является сегментация данных по уровням доступа. Информационные модели включают в себя:
- данные о конструкциях и пространственных элементах здания;
- сведения о материалах, их марках и физических параметрах;
- геометрию и формообразование элементов строительных конструкций;
- параметры помещений как объектов эксплуатации;
- сведения о динамике объекта, проводимых ремонтах и иных мероприятиях.
Например, только обобщённых эксплуатационных и эргономических параметров, которыми может характеризоваться объект недвижимости, и которые могут представлять интерес для его сравнения с иными аналогичными объектами, может набраться сотни [17]. В общей сложности по каждому объекту недвижимости могут быть миллионы признаков (атрибутов), которые его характеризуют. Данные признаки представляются в различных видах, как:
- числовые параметры;
- текстовые записи;
- проектные документы в векторном представлении;
- фотоматериалы в виде растровых изображений;
- размеченные машиночитаемые документы (например, формата XML);
- электронные не транслируемые документы (например, в формате pdf).
Кроме того, признаки, и соответствующие им записи могут быть:
- фиксированными и неизменяемыми (например, год постройки);
- изменяемыми (например, текущий износ здания);
- пополняемыми (например, сведения о выполненных работах).
Часть из них носят сугубо технический или технологический характер, ничего не несущий для массового пользователя порталов открытых данных (например, марка сварочных электродов, применявшихся для соединения металлоконструкций), и выгрузка таких данных в общий массив нецелесообразна, либо даже часть сведений могут представлять собой конфиденциальную информацию.
Исходя их этого, каждому признаку (группе признаков) следует присвоить уровень доступа и/или уровень представления. Уровень доступа определяет, кому и в каких случаях эти данные могут быть свободно предоставлены. Уровень представления определяет, в какие системы и/или организации допустима передача сведений, хранящихся в конкретном признаке. Аналогичные значения уровней назначаются пользователям, организациям, и взаимодействующим системам. Модель такого взаимодействия показана на рис. 5.

Рис. 5. Модель контроля и распределения доступа к данным
Модель распределения уровней и прав доступа позволит не только сегментировать данные, исходя из их разнообразия, предупредив перегрузку систем предоставлением избыточных для пользователя сведений, но и частично решить задачу безопасности данной многопользовательской системы [18].
ЕПМ таким образом становится центром интеграции как минимум двух видов информационных средств:
- информационных систем, имеющих прямое или косвенное отношение к объектам строительства;
- информационных сервисов, оперирующих объектами, имеющими взаимосвязи с объектами строительства.
Ряд информационных систем и сервисов подобного рода уже существуют, причём давно. К ним можно отнести:
- публичные кадастровые карты в различных вариациях (https://egrp365.org/map/, https://rreestrmap.ru/, и др.);
- сервисы размещения объявлений о купле-продажи объектов недвижимости (https://www.cian.ru/, https://realty.ya.ru/, https://domclick.ru/, и др.);
- информационные системы жилищно-коммунального хозяйства (ГИС ЖКХ - https://dom.gosuslugi.ru/, сервис сведений о капитальном ремонте домов - https://repair.mos.ru/, и др.);
- электронные карты, предоставляющие сведения о навигации, транспорте, общественных местах, организациях и учреждениях (https://yandex.ru/maps/, https://2gis.ru/, и др.).
Объединяющим свойством всех перечисленных систем и сервисов является то, что все обрабатываемые ими сведения либо прямо, либо косвенно связаны с конкретными объектами недвижимости.
Так, например, при размещении объявления об аренде или купле-продажи объекта недвижимости, собственник заполняет форму сведений не только по самому объекту (квартире, офису, и т.п.), но и зданию, в котором расположен данный объект и окружающей его инфраструктуре. Проблема как минимум в том, что такие сведения заполняются отдельно в каждом предложении (объявлении), и зачастую оказываются неверными или неточными. В самом деле, собственник конкретного объекта (квартиры, офиса) может не обладать точной и достоверной информацией о родовом объекте (здании).
Данная проблем может быть эффективно решена путём автоматической загрузки сведений о родовом объекте из ЕПМ, что устранит образование неточных сведений, и избавит конечного пользователя от сбора и заполнения фактически лишних полей. Программно-технические решения для автоматизации выгрузки необходимых сведений могут быть основаны на IFC-маппинге данных из информационных моделей [19] или создании соответствующих плагинов для основной технологической платформы [20].
Приведём предлагаемый перечень сведений о родовом объекте (здании), который предположительно может выгружаться и привязываться в автоматическом режиме:
- возраст здания (либо год постройки);
- проектный срок службы здания;
- год (период) планируемого текущего ремонта;
- год (период) планируемого капитального ремонта;
- общее количество этажей здания;
- количество подъездов;
- количество квартир (офисов) на этаже;
- общее количество лифтов в подъезде;
- наличие грузового лифта;
- конструктивный тип здания (кирпичная кладка, сборное панельное, монолитное, и т.п.);
- материал стен;
- тип перекрытий;
- тип кровли;
- проектная прочность материала стен здания;
- теплопроводность стен здания;
- общее количество квартир (офисов);
- географические координаты здания;
- наименование управляющей компании.
- площадь земельного участка, размежёванного под здание;
- количество парковочных мест, относящихся к участку здания.
Таким образом, взаимодействие информационных систем и сервисов с ЕПМ сможет обеспечить предоставление полной и достоверной информации об объектах капитального строительства как для общественных и коммерческих задач, так и для целей межведомственного взаимодействия.
Обсуждение
Многие процессы информатизации и цифровизации двигались по пути создания разрозненных информационных систем, сервисов, моделей, баз данных, с последующим их объединением, интеграцией и созданием каналов взаимодействия. Типичным примером является возникновение портала государственных услуг, который создал единую точку входа и единый центр доступа ко многим сервисам, в том числе связанным с управлением недвижимостью. Система электронных государственных услуг решает управленческие и коммуникационные задачи я является по смыслу централизованной. Но этот пример интеграции показывает, что можно и нужно следовать опережающим тенденциям в создании и иных систем подобного масштаба. Пока количество информационных моделей объектов строительства не так велико, есть время для детализированной проработки комплекса программных и аппаратных решений и подготовки нормативной базы создания единого пространства информационных моделей (ЕПМ). Отличительной особенностью ЕПМ будет её децентрализованная структура со множеством участников, выполняющих различные роли и осуществляющие между собой электронное взаимодействие. ЕПМ сможет выступить системообразующей основой для средств кадастрового учёта, картографии, планирования и развития территорий, единого реестра недвижимости, обеспечивая таким образом предоставление единой и достоверной информации.
Выводы
В рамках проведённого исследования обобщены достижения в развитии технологий информационного моделирования в строительстве с технологиями обработки больших данных, выявлены задачи, которые могут быть решены посредством консолидации и интеграции данных технологий и предложены подходы к созданию единого пространства информационных моделей как децентрализованной распределённой системы, которая в будущем сможет стать основой достоверных сведений о всей совокупности информационно-строительной и геопространственной инфраструктуры и установить взаимосвязи между задачами картографии, учёта и регистрации объектов недвижимости, планирования и развития территорий.
1. Sirotskiy A.A., Samadurov A.E. Trends in the development of information services in the structure of the digital economy // Modern information technologies in education, science and industry: XI International conference, IX International competition of scientific and scientific-methodical works, Moscow, November 02-03, 2018 / Managing editors: T.V. Piryazev, V.V. Serov. - Moscow: Sputnik+ Publishing House LLC, 2018. - P. 169-172. - EDN YWFBJB. (In Russian)
2. Talapov V.V. BIM technology. The essence and features of the implementation of information modeling of buildings / -M .: Publishing house "DMK Press", 2015. - 410 p. (In Russian) EDN: https://elibrary.ru/ZXGNRP
3. Oparina L.A. Application of information modelling technologies for construction time management // Smart Composite in Construction. - 2021. - Vol. 2, No. 2. - P. 48-55. - DOIhttps://doi.org/10.52957/27821919_2021_2_48. - EDN KNJPXR.
4. Ovsiannikova T. Yu., Patsukov A.A. Building information modelling systems: strategic objectives and realities of digital transformation in construction // Real Estate: Economics, Management. - 2022. - No. 1. - P. 13-18. - EDN VJSJCW. DOI: https://doi.org/10.22337/2073-8412-2022-1-13-18
5. Sbrodov D.V., Ivanov N.A. Software Support for Information Modeling in Russian Construction During the Sanctions Period // Components of Scientific and Technological Progress. - 2023. - No. 3(81). - P. 37-42. - EDN UDKXTZ.
6. Babkin A.V. and others. Digitalization of the economic system: theory and practice. - St. Petersburg: Polytech-Press. 2020. - 796 p. - ISBN 978-5-7422-6931-1. - DOIhttps://doi.org/10.18720/IEP/2020.3. (In Russian) EDN: https://elibrary.ru/ZPZWCQ
7. Mayer-Schenberger V., Kukier K. Big data. A revolution that will change the way we live, work and think. Moscow: Mann, Ivanov and Ferber. 2014. - 240 p. ISBN 978-5-91657-936-9. (In Russian)
8. Ministry of Construction of Russia. Standards Development Plan. TC 10 / PC 8. Documentation for construction. [Electronic resource]. URL: https://www.faufcc.ru/international-co-operation/international-organizations/plan-razrabotki-standartov/. (Date of application 06.08.2023). (In Russian)
9. Ignatova E.V., Makisha E.V., Utkin M.A., Mochkin K.A. Creation of additional attributes of elements of information models based on the IFC format // Collection of materials of the All-Russian Scientific and Practical Conference “System Engineering of Construction. Cyber-Physical Building Systems - 2019”. -M.: NRU MGSU, 2019. - p. 217-222. (In Russian) EDN: https://elibrary.ru/QEKNNO
10. Istratova E., Sin D., Strokin K. Development of an Information System for the Collection and Processing of Big Data in Construction // Lecture Notes in Networks and Systems. - 2021. - Vol. 149. - P. 189-196. - DOIhttps://doi.org/10.1007/978-981-15-7990-5_18. - EDN WTKYLP.
11. Ivanov N., Gnevanov M. The use of "big data" in the organization of repair and construction works to ensure OTR // E3S Web of Conferences : 24, Moscow, 22-24 april 2021. - Moscow, 2021. - DOIhttps://doi.org/10.1051/e3sconf/202126302010. - EDN SOARVT.
12. Yousif O.S., Zakaria R.B., Aminudin E., et al. Review of Big Data Integration in Construction Industry Digitalization // Frontiers in Built Environment. - 2021. - Vol. 7. - P. 770496. - DOIhttps://doi.org/10.3389/fbuil.2021.770496. - EDN CKSSAC.
13. Evtushenko S.I., Shilova L.A., Ulesikova E.S., Kuchumov M.A. Information modeling of a subway tunnel with anti-vibration measures // Science and business: development ways, 2019, Issue 10 (100), p. 29-35. (In Russian)
14. Losev K. The common data environment features from the building life cycle perspective // IOP Conference Series: Materials Science and Engineering. 2020. Volume 913, № 042012, DOIhttps://doi.org/10.1088/1757-899X/913/4/042012
15. Kuzina O.N., Chulkov V.O. Information technology for the formation of an order for construction reorganization in an interactive mode // Industrial and civil construction. - 2011. - No. 3. - P. 41-42. - EDN NDXZWX. (In Russian)
16. Kuzina O.N. Coordination of the construction reorganization of non-production facilities // Innovations in the sectors of the national economy as a factor in solving the socio-economic problems of our time: Collection of reports and materials of the 2nd International Scientific and Practical Conference, Moscow, December 05-06, 2012 / Institute of Continuing Education, Moscow State University Academy of Public Utilities and Construction, Central Research Institute of Economics and Management in Construction. Volume 1. - Moscow: Non-state educational institution of higher professional education "Institute of Continuing Education", 2012. - P. 201-204. - EDN TLUECD. (In Russian)
17. Sirotskiy A.A. Application of data analytics methods to assessing the prospects of real estate objects planned for construction // Construction: science and education. 2023. Vol. 13. Issue. 2. Art. . URL: http://nso-journal.ru. DOI:https://doi.org/10.22227/2305-5502.2023.2. (In Russian) DOI: https://doi.org/10.22227/2305-5502.2023.2.10; EDN: https://elibrary.ru/CDUNSB
18. Korneev A.A., Sirotskiy A.A. Security problems of the network infrastructure of multi-user design systems operating in construction // My professional startup: Collection of articles based on the materials of the X All-Russian Scientific and Practical Conference, Nizhny Novgorod, March 30, 2023. - Nizhny Novgorod: Federal State Budgetary Educational Institution of Higher Education "Nizhny Novgorod State Pedagogical University named after Kozma Minin", 2023. - P. 318-321. - EDN IUPQXV. (In Russian)
19. Evtushenko S.I., Ostashev R.V. Development of IFC mapping for unloading information models of architectural solutions // Construction and architecture. - 2022. - Vol. 10, Issue 2 (35). - p. 91-110. doi:https://doi.org/10.29039/2308-0191-2022-10-2-91-110 (In Russian) EDN: https://elibrary.ru/YADGFT
20. Ostashev R.V., Evtushenko S.I. Analysis of a plug-in for communication of building information models Direct Link // Information technologies in the survey of operated buildings and structures: materials of the XIX International Scientific and Technical conf., Novocherkassk 22-23 oct. 2020./ Platov South-Russian state polytechnic university (NPI).- Novocherkassk: Lik Publ., 2020.- p. 9-13. (In Russian) EDN: https://elibrary.ru/NLOBBJ




