UDC 624.13
UDC 69.035.4
UDC 624.151.1
Article considers the case of optimizing design solution for foundation of a 10-storey residential building on sandy soils. Optimization was achieved through experimental work with 2*2*0,2 m reinforced concrete slabs and 5000 cm2 stamps. During slabs testing slab settlements, in concrete and reinforcement, as well as contact pressure under slab were measured. During stamps testing displacements of the stamp and surrounding soil were measured at 21 points. As a result of the tests deflection slab mode, slab-soil contact stresses, changes in radius of curvature, relative deformation of concrete and reinforcement in upper and lower parts of the slab during loading were obtained. Results of experimental data made it possible to select a foundation model, which was later used for foundation design. Recommendations are given for determining soil deformation characteristics, modeling soil-plate interaction, as well as economic efficiency of foundation design solution.
soil-slab interaction, soil-structural interaction, foundation design optimization, natural foundation, experimental investigations, contact soil pressure, reinforcement and concrete stresses, foundation design
Введение
При проектировании 10-ти этажного жилого дома, расположенного по адресу: г. Елабуга, микрорайон 4-5 проектировщиками были заложены конструктивные решения в виде свайного основания из 1330 забивных свай длиной 8 м с закреплением грунтов под подошвой свай методом цементации на глубину 7 м. Согласно инженерно-геологическим изысканиям основанием сооружения служат пески пылеватые средней плотности мощностью 7 м, подстилаемые супесью и суглинком. При высокой плотности песка модуль деформации по результатам компрессионных испытаний с учетом регионального коэффициента оказался сравнительно низким (таблица 1), что и привело к необходимости выбора свайного основания проектировщиками. Для возможности оптимизации проектных решений были проведены экспериментальные исследования взаимодействия плит и штампов с основанием. В общей сложности на 6 опытных площадках проведено 6 испытаний штампами площадью 5000 см2 (рис.1) и 3 испытания 3-х специально изготовленных железобетонных плит размерами 2*2*0,2 м из бетона класса В45 (рис. 2). Плиты имели продольную верхнюю Ø 8 мм и нижнюю Ø 20 мм арматуру, расположенную с шагом 200 мм, а также поперечную арматуру Ø 8 мм с шагом 100 мм. Испытания проводились в шурфах с естественными откосами глубиной до 2,5 м (рис.2). Бетонирование плит осуществлялось в шурфах. Для исключения влияния касательных напряжений на работу основания на контакте между бетоном и основанием устанавливалась полиэтиленовая прокладка (рис.3).
Плиты и штампы располагались на расстоянии 1-2 м от инженерно-геологических скважин. Для каждой из 6 точек в непосредственной близости от мест испытаний были пробурены дополнительные скважины для уточнения инженерно-геологического разреза. В качестве основания плит и штампов были выбраны пески мощностью не менее 4 м (таблица 1). Штампы и плиты заглублялись не менее чем на 1.5 м относительно кровли песчаного грунта. Поверхностные и грунтовые воды в песчаном слое на всю его глубину отсутствовали. Перед проведением испытаний поверхность выравнивалась с максимальным допустимым уклоном 1 мм/1 м. Места проведения испытаний накрывались шатром с поддержанием в нем постоянной температуры в пределах разницы в +-5С0.

А – контур проектируемого здания, Б – точка проведения штампового испытаний, В – точка проведения испытания опытной плиты, Г – контур котлована для проведения испытаний, 1 – индикатор часового типа, 2 – реперная балка №1, 3 – гидравлический домкрат, 4 – датчик измерения силы, 5 – геодезический отражатель, 6 – песчаное основание, 7 – нивелир, 8 – реперная балка №2, 9 – опытны штамп площадью 5000 см2, 10 – блок ФБС
Рисунок 1. Схема испытательного стенда для штампа и место расположение точек испытания (анкерно-балочная система не приведена для улучшения видимости)
Таблица 1 Физико-механические характеристики грунта по результатам лабораторных испытаний
|
Крупность частиц, мм |
Плотность г/см3 |
Модуль деформации E, МПа |
||||
|
1-2 |
0,5-1 |
0,25-0,5 |
0,1-0,25 |
0,05-0,1 |
1,8 |
|
|
Содержание % |
Пл. частиц г/см3 |
13,7 |
||||
|
0,3 |
1,4 |
21,5 |
49,7 |
27,1 |
2,66 |
|

1 – струнный датчик давления, 2 – тензометр, 3 – геодезический отражатель, 4 – индикатор часового типа, 5 – блок ФБС, 6 – реперная балка, 7 – распределительная пластина, 8 – железобетонный куб 0,2 м, 9 – гидравлический домкрат, 10 – датчик измерения силы, 11 – арматура, 12 – опытная плита 2*2*0,2 м, 13 – нивелир, 14 – песчаное основание
Рисунок 2. Схема испытательного стенда для опытной плиты (анкерно-балочная система не приведена для улучшения видимости)

Рисунок 3. Опытная плита перед бетонированием
Описание применяемого оборудования
При проведении испытании плитами в общей сложности был задействован 31 датчик, для штампов – 28 датчиков. Все датчики работали одновременно, в полу-автоматизированном режиме.
В каждой плите было заложено по 12 тензометрических датчиков, расположенных в верхней и нижней частях плиты, установленных на арматуру и в бетон в центральной, краевой части, а также на расстоянии одной четверти от края плиты (рис.2, 4).
Под каждой плитой располагались четыре струнные датчика давления с равномерным шагом вдоль половины стороны плиты (рис.2, 5).
Над каждой опытной плитой было размещено 10 индикаторов часового типа, которые устанавливались равномерно вдоль стороны плиты и измеряли ее перемещения (рис.2, 6, 8). Определение перемещений каждого штампа производилось в семи точках с использованием индикаторов часового типа. Кроме этого, при проведении испытаний штампов производилось измерение перемещения окружающего грунта по трем осям с использованием в общей сложности 14 индикаторов часового типа (рис.1, 7). Все перемещения измерялись относительно реперной балки, положение которой контролировалось с помощью нивелира по трем точкам. Пространственное положение самого нивелира контролировались с использованием трех реперных точек. Для исключения внешних воздействий каждый индикатор часового типа был оснащен web камерой, позволяющей передавать все показания на диспетчерский пульт и производить снятие показаний в онлайн режиме.
Для контроля нагрузки домкраты были оборудованы двумя манометрами, а также датчиком измерения силы. Перед проведением каждого испытания вся нагрузочная аппаратура подвергалась тарировочным испытаниям.

Рисунок 4. Установка тензометрических датчиков в каркас плиты

Рисунок 5. Установка струнных датчиков давления

Рисунок 6. Расположение индикаторов часового типа на опытной плите

Рисунок 7. Общий вид штамповых испытаний

Рисунок 8. Общий вид испытаний опытной плитой
Методика проведения испытаний
Испытания штампов и плит проходили в два этапа. На первом этапе нагружение осуществлялось двумя ступенями до природного напряженного состояния. После первого этапа нагружения переходили к разгрузке. После разгрузки следовало повторное нагружение до среднего давления, составляющего 50 Т/м2 для штампа и 32,5 Т/м2 для плиты. Шаг нагружения составлял 2,5 Т/м2 для плиты и 5 Т/м2 для штампа, шаг разгрузки принимался идентичным. Выдержка на последней ступени нагружения составляла 8 часов после стабилизации деформаций. Переход на следующую ступень производился после достижения критерия условной стабилизации, составляющей 0,1 мм за час наблюдения в соответствии с ГОСТ 20276.1-2020 «Грунты. Метод испытания штампом». Нагрузка на плиту передавалась посредством железобетонного куба со стороной 0,2 м.
В процессе проведения испытаний опытных плит осуществлялся контроль за следующими семью параметрами: осадка и прогиб плиты, напряжения под подошвой плиты, напряжения в бетоне и арматуре верхней и нижней части плиты, нагрузка на плиту. При проведении штамповых испытаний контролировались перемещения штампа, окружающего грунта и передаваемой нагрузки на штамп. Все измерения производились в полу-автоматизированном режиме один раз в 15 минут.
Анализ результатов испытаний
По результатам испытания плитами и штампами были получены графики давление-осадка (рис. 9, 10). Следует отметить общее сходство как по характеру графиков нагрузка-осадка, так и по величинам деформаций, получаемым для плит (рис. 9). Анализ результатов испытаний плит показывает, что после среднего давления, составляющего 15 Т/м2 график нагрузка-осадка прогрессирует и в деформациях начинает прослеживаться нелинейность. Характеры графиков давление-осадка, получаемых для штампов (рис.10) в целом схожи между собой, а также с графиками, получаемыми для опытных плит, однако следует отметить различия в абсолютных значениях получаемых осадок, которые достигают 60 %. Данные различия объяснимы проведением испытаний в различные сезоны с наибольшими деформациями, соответствующими времени максимального паводка.

Красный – плита 1, черный – плита 2, синий – плита 3, серый пунктир – результаты расчета
Рисунок 9. Графики давление-осадка для плит

Зеленый – штамп 1, синий – штамп 2, серый – штамп 3, красный – штамп 4, черный – штамп 5, пунктир – штамп 6
Рисунок 10. Графики давление-осадка для штампов
Определение модулей деформации производилось по методике, описанной в ГОСТ 20276.1- 2020, полученные значения сведены в таблицу 2. Коэффициент формы для плит принимался равным 0,88 в соответствии с рекомендациями Н.А. Цытовича [5]. Как видно из приведенной таблицы модуль деформации, определяемый по результатам испытаний плит выше штампового более чем на 80% и в 5,5 раз выше полученного по результатам компрессионных испытаний (табл.1). Для исследования изменения плотности и влажности грунта до начала и после окончания проведения испытаний были проведены полевые исследования методом замещения объема по ГОСТ 28514-90, результаты определений сведены в таблицу 3. Как можно видеть из таблицы 3 в процессе испытаний коэффициент пористости грунта уменьшился в среднем на 20%. С учетом данных, приведенных в таблице 3 модуль деформации грунта должен соответствовать модулю, определяемому по результатам компрессионных испытаний. Тем не менее результаты наблюдений показывают [2], что при включении в работу фундаментной плиты большой площади на нормально уплотненных грунтах, осадки получаются меньше расчетных, что говорит о том, что действительный модуль деформации грунта значительно выше определяемого по результатам лабораторных и полевых испытаний. Кроме этого, можно сделать вывод о том, что модуль деформации, определяемый по результатам компрессионных испытаний, не подходит для модели плитного фундамента на естественном основании. Компрессионный модуль возможно использовать для увеличения статистических данных только после получения коэффициента перехода к модулю деформации, определяемому в полевых условиях непосредственно на площадке строительства. В качестве полевого метода испытаний, особенно для уникальных зданий рекомендуется рассматривать проведение испытаний опытных плит с жесткостными характеристиками подобными проектируемой фундаментной конструкции по критерию гибкости, определяемому по зависимостям М.И. Горбунова-Посадова [1].
Таблица 2. Значения модуля деформации песчаного грунта по результатам опытных работ
|
Модуль деформации, определенный по результатам испытаний, МПа |
||||||||
|
Штамп 1 |
Штамп 2 |
Штамп 3 |
Штамп 4 |
Штамп 5 |
Штамп 6 |
Плита 1 |
Плита 2 |
Плита 3 |
|
43 |
59 |
42 |
32 |
37 |
33 |
69 |
82 |
73 |
Таблица 3. Плотность, влажность и коэффициент пористости грунта до и после проведения испытаний
|
Физ. характ. |
Штамп 1 |
Штамп 2 |
Штамп 3 |
Штамп 4 |
Штамп 5 |
Штамп 6 |
|
До проведения испытаний |
||||||
|
ρ, г/см3 |
1,70 |
1,84 |
1,82 |
1,82 |
1,83 |
1,87 |
|
W |
0,07 |
0,1 |
0,068 |
0,061 |
0,063 |
0,089 |
|
e |
0,672 |
0,590 |
0,556 |
0,546 |
0,545 |
0,544 |
|
После проведения испытаний |
||||||
|
ρ, г/см3 |
1,83 |
1,95 |
1,92 |
1,99 |
1,92 |
1,95 |
|
W |
0,054 |
0,084 |
0,052 |
0,045 |
0,055 |
0,073 |
|
e |
0,527 |
0,478 |
0,453 |
0,393 |
0,457 |
0,459 |
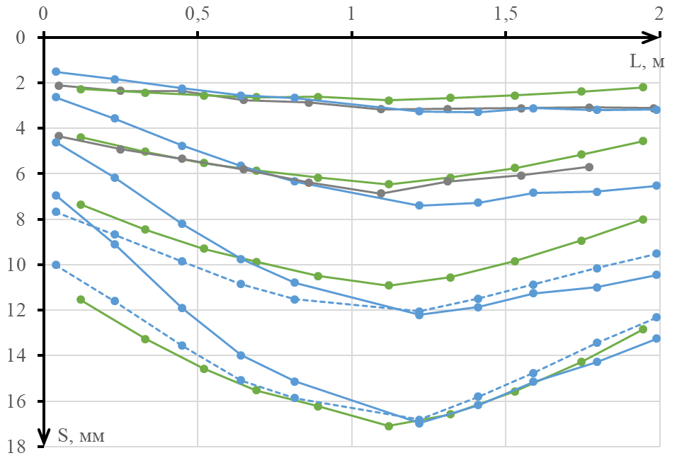
Характер изгиба плит в целом является схожим (рис.11), однако следует отметить наличие явно выраженного крена опытной плиты №3, что может быть связано с наличием эксцентриситета приложения нагрузки. Для исключения влияния эксцентриситета для плиты №3 было проведено повторное нагружение после корректировки анкерной системы. Результаты повторных испытаний показали более равномерную деформацию плиты №3 (рис.11 пунктирная линия). По перемещениям плит была определена функция изменения прогиба (рис.12) и радиуса кривизны от нагрузки (рис.13). Как видно из рис.12 и 13 прогиб и радиус кривизны всех плит изменяется пропорционально нагрузке по параболе, что может говорить о нелинейном характере работы основания в результате образования пластических деформаций или самой плиты при развитии трещин. Значения прогибов в процессе нагружения, а также радиус кривизны при максимальном нагружении получаются довольно близкими между собой, что говорит о повторяемости результатов и возможности использования полученных данных для дальнейшего анализа.

серый – плита №1, зеленый – плита №2, синий – плита №3, синий пунктир – плита №3 при повторном нагружении
Рисунок 11. Перемещения вдоль опытных плит при нагрузках 130 Т (32,5 Т/м2), 110 Т (27,5 Т/м2), 90 Т (22,5 Т/м2) и 60 Т (15 Т/м2)

Серый – плита №1, зеленый – плита №2, синий – плита №3
Рисунок 12. Изменение прогиба плит при нагружении

Серый – плита №1, зеленый – плита №2, синий – плита №3
Рисунок 13. Изменение радиуса кривизны (r, мм) в процессе нагружения (P – среднее давление, Т/м2)
В соответствии с классификацией, введенной М.И. Горбуновым-Посадовым [1] опытная плита относится к плитам конечной жесткости с показателем гибкости, равным 10. Таким образом, опытные плиты по своим жесткостным параметрам близки к опытам А.А. Цесарского [4] со сборными железобетонными плитами 0,5х0,5 и толщиной 0,035 м. Характерным является также то, что параболическая форма эпюры контактных напряжений полученная при проведении настоящих испытаний (рис.14) совпадает с получаемой А.А. Цесарским с максимальным контактным напряжением под центральной частью плиты. Как было отмечено выше при проведении испытаний для плиты №3 наблюдался искусственно созданный эксцентриситет приложения нагрузки, в результате этого эпюра контактных напряжений смещена относительно центра с увеличенными величинами контактных напряжений. В то же время результаты, получаемые для плиты №3 (рис.14) согласуются с результатами С.И. Евтушенко [3] для плит, загруженных нагрузкой с эксцентриситетом. Следует отметить, что при рассмотрении интегральной характеристики контактных напряжений значения, полученные, как для плиты №2, так и для плиты №3 укладываются в величину суммарного усилия после трансформации эпюры контактных напряжений, не влияющей на ее общий вид.
В процессе нагружения контактные напряжения в центральной части растут значительно быстрее, чем в краевой, что подтверждает развитие пластических деформаций грунта в краевой части с самого начала нагружения (рис.15). После давления, составляющего 15 Т/м2 происходит трансформация характера развития контактных напряжений в центральной части, которые приобретают нелинейный характер, что говорит о начале развития пластических деформаций материала железобетонной плиты.

Зеленый – плита №2, синий – плита №3
Рисунок 14. Распределение контактных напряжений по длине плит при средних давлениях 32,5 Т/м2, 27,5 Т/м2, 20 Т/м2 и 15 Т/м2

Черный – центральный датчик, синий – ¼ длины плиты, серый – 1/6 длины плиты, оранжевый – краевой датчик
Рисунок 15. График распределения контактных давлений при возрастании среднего давления под подошвой плиты №2
Для анализа изменения жесткостных параметров опытных плит в процессе нагружения произведем анализ развития относительных деформаций в бетоне и арматуре плиты (рис.16). После давления 10 Т/м2 наблюдается изменение характера нарастания относительной деформации верхней арматуры (рис.15), а относительная деформация бетона достигает 0,00339, что больше предельной. Таким образом при давлении 10 Т/м2 фиксируется начало трещинообразования в опытных плитах. После давления 15 Т/м2 арматура и бетон верхней части плиты переходят в растянутое состояние, что говорит о раскрытии трещин по толщине плиты и изменении высоты сжатой зоны бетона. При этом же давлении в нижней арматуре наблюдается характерное увеличение относительной деформации с 0,0011 при 15 Т/м2 до 0,0022 при 17,5 Т/м2, что также подтверждает развитие трещин по толщине плиты. Максимальная нагрузка при испытаниях составила 130 Т, при этом разрушения ни одной плиты не произошло. Таким образом перераспределение контактных напряжений происходят не только в результате пластических деформаций в основании, но и в фундаментной конструкции.

Красный – бетон верх, оранжевый – арматура верх, синий – бетон низ, серый – арматура низ
Рисунок 16. Относительная деформация арматуры и бетона в центральной части опытной плиты №2 в процессе нагружения
По результатам натурных исследований проведена серия численных экспериментов в ПК PLAXIS 3D и MIDAS GTS. При проведении численных экспериментов была подобрана модель основания, а также ее основные параметры, кроме этого, также подобрана контактная модель для последующего анализа и выполнения прочностных расчетов. Результаты математического моделирования после подбора и отладки основных параметров удовлетворительно совпадают с опытными данными испытания плит (рис.9). Полученные результаты были использованы для задания модели основания фундамента проектируемого здания. По результатам проведенных расчетов получена возможность существенной оптимизации проектных решений. Вместо 1330 забивных свай длиной 8 метров с 7-ми метровым закреплением грунта от пяты сваи с ростверком толщиной 0,6 м запроектирован фундамент на естественном основании толщиной 0,8 м. Таким образом, принятое проектное решение позволило существенно снизить материалоемкость, а также увеличить скорость строительства, при соблюдении требований к надежности проектных решений, поскольку фактические осадки сооружения в процессе строительства и эксплуатации не превысили расчетных (рис.17).

Рисунок 17. Расчетные величины деформаций жилого дома
Выводы
- Проведены уникальные в своем роде экспериментальные исследования работы специально изготовленных железобетонных плит размерами 2*2*0,2 м с натурным песчаным основанием. В процессе проведения экспериментальных работ было задействовано более 30 датчиков, позволяющих измерять перемещения плиты в различных точках, напряжения в арматуре и бетоне в сжатой и растянутой зоне, расположенные вдоль плиты, контактные давления под подошвой плиты.
- Разработана методика, позволяющая оптимизировать конструкцию фундамента, заключающаяся в испытаниях большеразмерных железобетонных плит с контролем осадки вдоль стороны плиты, контактных давлений и напряжений в арматуре и бетоне плиты. Эффект достигается за счет уменьшения объема грунта, вовлекаемого в пластическую деформацию при проведении испытаний, определении нагрузки трещинообразования и закона распределения коэффициентов жесткости основания.
- Выбор геометрических размеров плит должен подбираться исходя из критерия гибкости М.И. Горбунова-Посадова, который определяется, как отношение площади и полуширины плиты, модуля деформации грунта к цилиндрической жесткости плиты. Для уменьшения влияния развития зон пластических деформаций сторона плиты должна быть не менее 1 м.
- По результатам испытаний был достигнут значительный экономический эффект, заключающийся в отказе от устройства свайного фундамента, состоящего из 1330 забивных свай длиной 8 м с закреплением грунта под подошвой сваи методом цементации на глубину 7 м и переходе на естественное основание в виде железобетонной плиты толщиной 0,8 м.
- Настоящая работа раскрывает новый подход к проектированию оснований и фундаментов от традиционного с изучением основания в рамках инженерной геологии к геотехническому с проведением геотехнических испытаний грунтов и проектированию наиболее перспективных фундаментов.
Благодарности: Автор благодарит Андрущенко Виталия и Алексея Лисицына за помощь в установке датчиков и снятии показаний в процессе проведения экспериментальных работ.
1. Gorbunov-Posadov, M.I., Malikova, T.A., Solomin, V.I. Raschet konstrukciy na uprugom osnovanii [Kniga]. - Moskva : Stroyizdat, 1984. - str. 679.
2. Egorov K.E. K voprosu o dopuskaemyh osadkah fundamentov sooruzheniy [Stat'ya]. - [b.m.] : Sb. trudov NIIOSP, 1952 g.. - 18. - str. 8-20.
3. Murzenko, Yu.N., Evtushenko, S.I. Eksperimental'nye issledovaniya raboty kraevoy zony sbornyh fundamentov pod otdel'nuyu kolonnu i setku kolonn na peschanom osnovanii [Kniga]. - Rostov-na-Donu : YuRGPU, 2008. - str. 246.
4. Cesarskiy, A.A., Murzenoko, Yu.N. Eksperimental'nye issledovaniya sovmestnoy raboty zhelezobetonnyh plit i peschanogo osnovaniya [Stat'ya] // Osnovaniya, fundamenty i mehanika gruntov. - 1970 g.. - №5. - str. 7-9.
5. Cytovich N.A. Mehanika gruntov [Kniga]. - Moskva : GSI, 1963. - str. 638.



