from 01.09.2014 until now
Kazan (Volga) Federal University (Institute of Design and Spatial Arts, Chief Researcher)
Bataysk, Rostov-on-Don, Russian Federation
Rostov na Donu, Rostov-on-Don, Russian Federation
Russian Federation
UDC 62
CSCSTI 67.03
CSCSTI 67.01
Russian Classification of Professions by Education 01.04.03
Russian Library and Bibliographic Classification 38
Russian Library and Bibliographic Classification 308
Russian Trade and Bibliographic Classification 5013
The article presents the derivation of the resolving equations for the calculation of three-layer cylindrical shells under axisymmetric loading, taking into account creep. The problem is reduced to a system of two ordinary differential equations. The solution is performed numerically using the finite difference method in combination with the Euler method.
three-layer shells, creep, finite difference method, transverse shear deformations
Трехслойные конструкции в виде пластин и оболочек находят широкое применение в различных отраслях, включая строительство, кораблестроение, авиастроение и т.д. Такие конструкции сочетают в себе малый вес и высокую жесткость. В качестве среднего слоя трехслойных конструкций широко используются полимерные материалы, для которых помимо упругих свойств характерна явно выраженная реология, поэтому для их расчета необходимо подключать аппарат теории ползучести.
Рассмотрим трехслойную цилиндрическую оболочку, находящуюся под действием гидростатического давления (рис. 1).

Рис. 1. Осесимметрично нагруженная трехслойная цилиндрическая оболочка
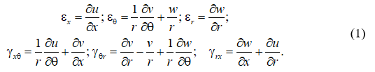
Геометрические уравнения получим из общих уравнений Коши в цилиндрических координатах, имеющих вид [1]:

Для получения геометрических уравнений цилиндрической оболочки в (1) следует положить r = R + z и учесть, что z<<R. Деформации обшивок при этом примут вид:

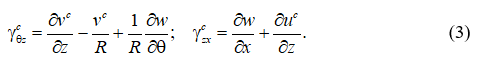
Деформации сдвига среднего слоя запишутся в виде:

Для перемещений u среднего слоя примем линейное распределение по толщине:

Перемещения
при осесимметричном нагружении отсутствуют. Деформации сдвига заполнителя из (3) и (4) запишутся в виде:

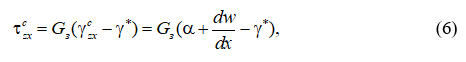
Касательные напряжения в заполнителе с учетом ползучести определяются следующим образом:

где
– деформации ползучести среднего слоя,
– деформации сдвига заполнителя.
Деформации обшивок при осесимметричном нагружении запишутся в виде:

Принимая гипотезу о равномерном распределении касательных напряжений по толщине заполнителя, поперечную силу
запишем следующим образом:
![]()
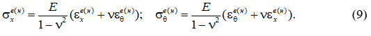
Связь между напряжениями и деформациями для обшивок запишется в виде:

Принимая, что изгибающий момент
полностью воспринимается обшивками, представим его в виде:
![]()
где
– цилиндрическая жесткость трехслойной оболочки.
Осевые усилия
также полностью воспринимаются обшивками:

Приравнивая усилие
к нулю и выражая величину
через прогиб, получим следующую формулу для
:

Уравнения равновесия при осесимметричном нагружении запишутся в виде [1]:

Нагрузка q в случае действия гидростатического давления определяется по формуле:
![]()
где
– удельный вес жидкости.
Подставляя (10) и (8) в первое уравнение равновесия в (14), получим:

Подставив (8) и (13) во второе уравнение равновесия в (14), получим:

Таким образом, задача расчета трехслойной цилиндрической оболочки при осесимметричном нагружении свелась к системе из двух дифференциальных уравнений (16) и (17) относительно функций
.
Для жестко защемленной в основании оболочки граничные условия имеют вид:

Решение системы уравнений (16) и (17) может быть выполнено численно методом конечных разностей в сочетании с методом Эйлера для определения деформаций ползучести [2].
Был выполнен расчет оболочки с пенополиуретановым заполнителем при следующих исходных данных: l = 3 м, R = 2 м, G = 4.85 МПа, Е = 2·105 МПа, ν = 0.3, h = 8 см, γ = 10 кН/м3, δ = 1 мм. В качестве закона ползучести использовалось нелинейное уравнение Максвелла-Гуревича, имеющее вид [3]:

где
модуль высокоэластичности,
– релаксационная вязкость, которая нелинейно зависит от напряжения:

где
– начальная релаксационная вязкость,
– модуль скорости,
– функция напряжений.
Реологические параметры пенополиуретана [4]:
,
.
На рис. 2 приведен полученный в результате расчета график изменения максимальной величины прогиба w. Из представленного графика видно, что ползучесть среднего слоя не оказывает заметного влияния на перемещения оболочки. Аналогичные результаты были получены автором ранее в работе [5] для пологих трехслойных оболочек.

Рис. 2. Изменение во времени максимальной величины прогиба оболочки
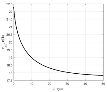
Из рис. 3, показывающего изменение во времени максимальных касательных напряжений в заполнителе, видно, что в среднем слое происходит релаксация напряжений. Изгибающие моменты
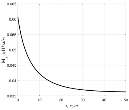
также убывают во времени, что демонстрирует рис. 4. Поскольку кольцевая сила пропорциональна прогибу w, то она во времени постоянна. Таким образом, в целом ползучесть среднего слоя положительно сказывается на напряженно-деформированном состоянии рассматриваемой конструкции.

Рис. 3. Изменение во времени наибольших касательных напряжений в заполнителе

Рис. 4. Изменение во времени максимальной величины изгибающего момента Mx
1. Samul V.I. Osnovy teorii uprugosti i plastichnosti [Fundamentals of the theory of elasticity and plasticity]: Vysshaya shkola, 1982. - 264 p.
2. Litvinov S.V., Yazyev S.B., Yazyeva S.B. Ploskaya deformatsiya neodnorodnykh mnogosloynykh tsilindrov s uchetom nelineynoy polzuchesti [Plane deformation of inhomogeneous multilayer cylinders taking into account nonlinear creep] // Vestnik MGSU. - 2010. - № 1. - Pp. 128-132.
3. Litvinov S.V., Klimenko E.S., Kulinich I.I., Yazyeva S.B. Ustoychivost' polimernykh sterzhney pri razlichnykh variantakh zakrepleniya [Stability of polymer rods with various types of fastening] // Vestnik MGSU. - 2011. - № 2-2. Pp. 153-157.
4. Yazyev B.M., Chepurnenko A.S., Savchenko A.A. Calculation of Three-Layer Panels with Polyurethane Foam Filler Taking into Account the Rheological Properties of the Middle Layer // Materials Science Forum. - 2018. - Vol. 935. - Pp. 144-149.
5. Andreev V.I., Yazyev B.M., Chepurnenko A.S., Litvinov S.V. Raschet trekhsloynoy pologoy obolochki s uchetom polzuchesti srednego sloya [Calculation of a three-layer shallow shell taking into account the creep of the middle layer] // Vestnik MGSU. - 2015. - № 7. - Pp. 17-24.




