Novocherkassk, Rostov-on-Don, Russian Federation
Russian Library and Bibliographic Classification 308
V stat'e obsuzhdayutsya voprosy rascheta plitnyh fundamentov po vtoromu predel'nomu sostoyaniyu s polnym ispol'zovaniem rezul'tatov kompressionnyh ispytaniy
plitnye fundamenty, predel'noe sostoyanie, raschet osadki
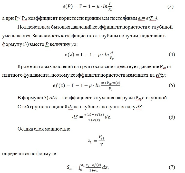
1. При возрастании нагрузки Р на фундамент грунтовое основание проходит стадию уплотнения при 0< P£ R, стадию сдвигов при R<P<Рпр и пластически течет при Р=Рпр (рис. 1).

Рис.1. Стадии уплотнения, сдвигов и пластического течения грунтового основания при возрастании нагрузки
При ограничении нагрузки на фундамент Рср£ R осадку основания фундамента определяют методом послойного суммирования с использованием расчетной схемы в виде линейно деформируемого полупространства [1]. Метод, широко используемый в практике проектирования, несвободен от недостатков.
Укажем на некоторые их них.
1.1. В случае плоской деформации, при полосовой нагрузке на однородное основание, соответствующее решение линейной теории упругости показывает бесконечно большую осадку. Следовательно, глубина сжимаемой толщи Нс является необходимым основным понятием метода. Теоретически говоря, выбором Нс можно добиться, чтобы осадка совпала с наперед заданным числом. Нс не находится в рамках используемой модели механики сплошной среды.
1.2. Модуль деформаций Е определяется по компрессионной кривой, как средний на интервале, например, 0,1 МПа< P <0,2 МПа. Однако на слои расчетной схемы могут действовать и иные давления. Другими словами, в нормативном методе используется не вся информация, полученная в компрессионных испытаниях.
1.3. В нормативном методе послойного суммирования не учитывается структурная прочность грунта.
2. Применение описанного в пункте 1 метода расчета осадки к плитным фундаментам порождает новые проблемы.
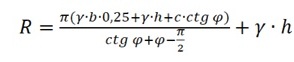
Так как формула (1) расчетного сопротивления грунтов основания R
(1)
линейно зависит от ширины фундамента b, то при некоторых размерах плиты, вполне реальных, величина R превысит интервал нагрузок в стандартных компрессионных испытаниях.
Пример 1.
Пусть грунтовое основание имеет следующие характеристики: g=18,6 кН/м3, j=25о, с = 13 кПа, h= 1м.
Допустим, что ширина фундамента b= 25 м. Тогда по формуле (1) расчетное сопротивление R= 524,7 кПа, что больше соответствующей Прандтлевской предельной нагрузки в 467,7 кПа.
Пример показывает, что к плитным фундаментам формула (1) малоприменима. Это подчеркивается и другими авторами: «При применении формулы к плитным фундаментам больших размеров, величина расчетного сопротивления сильно преувеличивается» [2].
Реальные нагрузки, проектируемые на плитные фундаменты, указывают, что грунтовое основание находится в начале стадии уплотнения.
Другой проблемой применения модели пункта 1 к расчету осадки плиты является определение глубины сжимаемой толщи Нс.
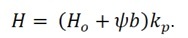
Если для обычных фундаментов величину Нс определяют по величине нагрузки (и с ростом нагрузки Нс растет), по объемному весу грунта, по уровню грунтовых вод, по степени превышения бытовых нагрузок над дополнительными нагрузками и т.д., то для плитных фундаментов авторы СП [1] в приложении Г назначают следующую формулу для толщины линейно-деформируемого слоя:
. (2)
В формуле (2) Но и y принимаются соответственно равными для оснований, сложенных: глинистыми грунтами 9 м и 0,15; песчаными грунтами 6м и 0,1.
Величина kp =0,85 при среднем давлении под подошвой фундамента 150 кПа и kp =1,2 кПа при давлении 500 кПа. При промежуточных значениях – по интерполяции.
В условиях примера 1 при среднем давлении на глинистое основание Рср= 150 кПа глубина сжимаемой толщи Нс = 23 м из равенства дополнительных давлений 0,2 от бытовых, и Нс = 10,8 м по формуле (2).
При использовании численного МКЭ для расчета осадки плиты вопрос о глубине сжимаемой толщи еще более запутывается.
В ПК SCAD грунтовое основание вообще отбрасывается и заменяется реакцией пропорциональной осадке. Другими словами, используют модель местного упругого основания, используемая для определения изгибающих моментов в плите. При этом задание коэффициента постели равносильно заданию осадки. Понятие глубины сжимаемой толщи в этом случае выносится за скобки (глубина сжимаемой толщи так или иначе принимается при нахождении коэффициента постели).
Если же вычислитель ставит плиту на «коробок», разделенный на конечные элементы, то его размеры могут определяться мощностью компьютера, свойствами программы и т.д. Задание граничных условий на вертикальных плоскостях «коробка» вызывает труднообъяснимые эффекты численного решения.
3. Из пунктов 1 и 2 следует, что задача определения осадки плитных фундаментов остается актуальной. Рассмотрим альтернативный пункту 1 метод нахождения осадки плитного фундамента.
Пусть имеется однородное грунтовое основание (метод обобщается и на многослойные основания). Как уже предлагалось в работе [3], будем считать, что коэффициент пористости грунтов основания мы можем определить по компрессионной кривой в зависимости от величины бытового давления или от суммы бытового давления и дополнительного давления от внешней нагрузки на основание.
Деформационные свойства грунтового основания представляются компрессионной кривой. При Р> Pst (структурной прочности) используем выражение Терцаги

а осадка остальной сжимаемой толщи вычисляется так:

Пример 2.
Пусть компрессионная зависимость определяется характеристиками: Рср = 0,2 МПа, Г= 1,7 , m= 0,02 , Ро=0,1 МПа.
Тогда в условиях примера 1, выбирая коэффициент затухания плоской деформации, используя выражения (7) и (8), получим
S= Sa+Sb= 0,029+0,130= 0,159 м.
Здесь для определения Нс использовалась формула (2).
Интересно, что при росте Нс величина осадки Sb сходится (табл.1).
Табл.1
|
Нс , м |
10,8 |
100 |
1000 |
100000 |
|
Sb , м |
0,130 |
0,247 |
0,266 |
0,268 |
4. Таблица 1 говорит о сходимости переменной осадки при росте величины сжимаемой толщи Нс, что может иметь только теоретическое значение. Для практического проектирования достаточно договориться о неподвижной точке, относительно которой фундамент дает осадку. С этой точки зрения формула (2) представляется вполне приемлемой.
На рис. 2 показан график консолидированных осадок, вычисленных по методу пункта 3 в условиях примеров 1и 2, в зависимости от возрастающих нагрузок. При этом величина Нс выбиралась по формуле (2).

В методе послойного суммирования [1] график «нагрузка – осадка» обращен выпуклостью вверх. В методе, представленном в пункте 3 (рис. 2), график «нагрузка – осадка» обращен выпуклостью вниз, что лучше соответствует представлению о возрастании сопротивления грунта при уплотнении.
1. Svod Pravil 22.1330.2011 Osnovaniya zdanij I soorujenij [The grounds and buildings construction].- 2011. - pp. 145.
2. Safina A.G. Puti povysheniya dostovernosti prognoza napryajenno-deformorovannogo sostoyaniya osnovanij plitnyh fundamentov [Ways of increase of reliability of the forecast of the stress-strained state of bases slab base] Diss. kand. tehn. nauk.- Yoshkar-Ola, 2011.- 143 p.
3. Shmatkov V/V/ Deformacii osnovanij sploschnuh plitnyh fundamentov v nelineynoy stadia raboty [Deformation of the bases of a solid slab foundations in the nonlinear stage of the work] Diss. kand. tehn. nauk.- Novocherkassk, 1996.- 214 p.



