Russian Federation
Russian Federation
The article analyzes the existing experience in introducing information modeling technology for a capital construction project at various stages of the life cycle. It is noted that the use of technology is considered at individual stages of the capital construction project life cycle , but there is no mechanism for transition from one information model to another. It was revealed that the rules for maintaining as-built documentation, reflecting not only the actual execution of design and working documentation decisions, but also the actual state of the building structure or its individual elements, are regulated, and the existing approach assumes that the operation of the building will be based on working documentation with changes made to reflect the current state object, i.e. on the basis of as-built documentation. The feasibility of information model developing with a different set of detail and attribute coating, corresponding to various types of documentation: design, working and executive, is substantiated. A universal roadmap for the information modeling technologies implementation in a design company has been developed, a proposed structure for storing information models of a construction project has been given, and further steps have been proposed for the implementation of information modeling technologies at subsequent stages of the life cycle of a capital construction project to increase the efficiency of its application.
information systems, information modeling in construction, working documentation, as-built documentation, design documentation, capital construction project
Введение
Практика использования технологии информационного моделирования (ТИМ) при реализации проектов, показывает, что эффективность внедрения технологии в проектной организации напрямую зависит от первичного планирования всех работ, связанных с ее интеграцией.
При этом вопросам внедрения ТИМ в последнее время посвящается значительное количество научных публикаций, однако, применение технологии рассматривается на отдельных этапах жизненного цикла объекта капитального строительства (ОКС), и отсутствует механизм перехода от одной стадии информационной модели к другой [1-8].
На рис. 1 схематически представлен жизненный цикл объекта капитального строительства в условиях внедрения ТИМ.

Рис. 1. Типовой жизненный цикл объекта капитального строительства
В то же время СП 48.13330.2019 «Организация строительства» регламентирует правила ведения исполнительной документации, отражающей не только фактическое исполнение решений проектной и рабочей документации, но также фактическое состояние ОКС или его отдельных элементов. Существующий подход предполагает, что эксплуатация здания будет основываться на рабочей документации с внесенными изменениями, отражающими текущее состояние объекта, т. е. на базе исполнительной документации.
Таким образом, представленная на рис.1 схема не учитывает информацию, содержащуюся в исполнительной документации, но необходимую на этапе эксплуатации ОКС.
В этой связи целесообразным видится необходимость изначального планирования существования нескольких ИМ с различным набором детализации и атрибутивным наполнением, соответствующих различным видам документации: проектной, рабочей и исполнительной.
Материалы и методы
Разработка структуры проекта, а также дорожной карты ее заполнения, проведена с учетом нормативно-правовых документов, регламентирующих процесс внедрения технологии информационного моделирования на различных этапах жизненного цикла объектов капитального строительства, а также регламентирующих процесс реализации проектов возведения ОКС, основными из которых являются:
- требования к составу проектной документации, изложенные в постановлении Правительства № 87 "О составе разделов проектной документации и требованиях к их содержанию";
- правила формирования информационной модели объектов на различных стадиях жизненного цикла, представленные в СП 333.1325800.2020 «Информационное моделирование в строительстве. Правила формирования информационной модели объектов на различных стадиях жизненного цикла»;
- порядок проведения строительного контроля при осуществлении строительства, реконструкции и капитального ремонта объектов капитального строительства, утвержденный Постановлением правительства РФ от 21 июня 2010 года N 468 в Положении о порядке проведения строительного контроля при осуществлении строительства, реконструкции и капитального ремонта объектов капитального строительства и др.
Результаты
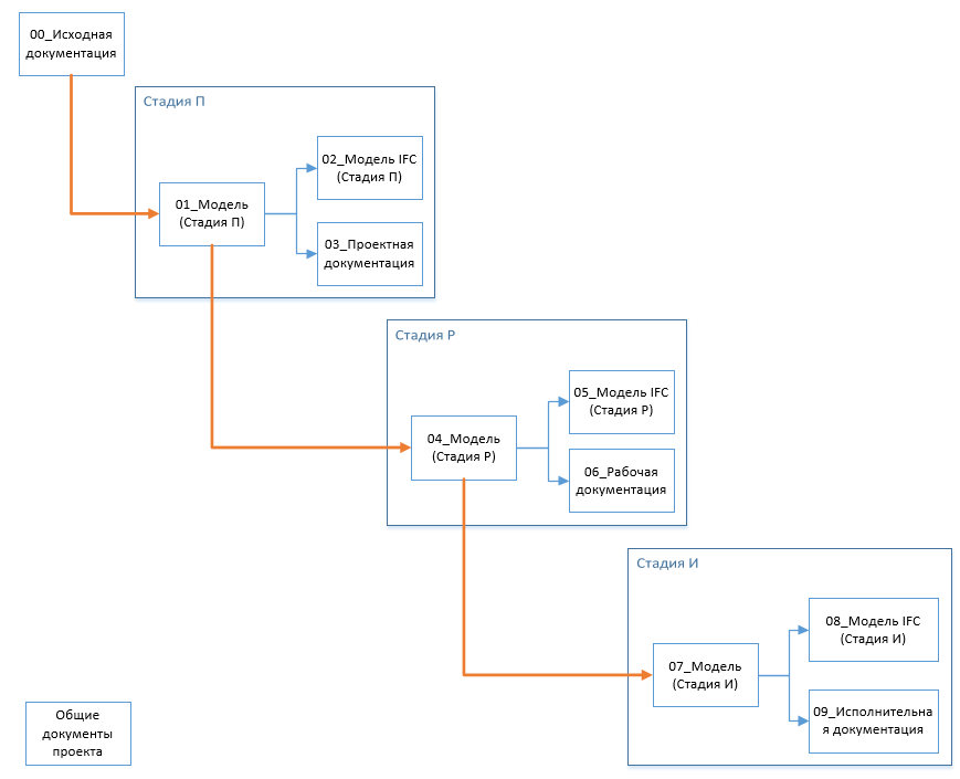
В результате проведенных исследований сформирована структура проекта (рис.2), которая позволяет реализовать дорожную карту, представленную на рис.3.

Рис. 2. Принципиальная схема структуры проекта
По согласованию с заказчиком данная структура может быть ориентирована на реализацию пилотного проекта, отвечающего одной стадии (например, проектная документация), однако большинство компаний стремится к внедрению ТИМ на всех стадиях проектирования.

Рис. 3. Дорожная карта внедрения ТИМ на стадиях: П (проектная документация),
Р (рабочая документация) и И (исполнительная документация)
В связи с тем, что исходными данными (00_Исходная документация) пилотного проекта может быть документация с разных стадий проектирования, то и структура проекта, и точка его начала могут меняться, т. е. начальная точка пилотного проекта зависит от исходных данных (Стадия П или Р) . Как правило, для пилотного проекта берется документация стадии П.
Директория 01_Модель (Стадия П), может содержать как информационную модель строительного объекта, выполненную в каком-то одном программном обеспечении, что является довольно редким явлением, так и содержать набор директорий, включающих компоненты модели, разработанные в различном ПО.
На рис.4 представлен пример структуры информационной модели ОКС, из которой видно, что выполнение работ можно распараллелить за счет разбиения модели на составные компоненты. При этом появляется возможность применения соответствующего задачам программного обеспечения.

Рис. 4. Примерная структура ИМ ОКС [9]
При этом необходимо учитывать, что разбиение модели на компоненты - составные части - необходимо делать не только по группам решений, но и разбивая данные решения на комплекты, которые, могут быть представлены как отдельными системами, так и частями конструкций (например, в случае с железобетонными конструкциями, целесообразным является разбиение раздела КЖ по высоте (этажам), где одна часть конструкции соответствует одному комплекту рабочей документации, т.е. при делении конструкции учтен последующий выпуск рабочей документации).
При этом при наименовании файлов необходимо указывать не только название компонента, но и версии ПО, в котором он разработан (рис.5).

Рис. 5. Процесс конвертации файла [9]
На представленном примере конвертации файла можно проследить процесс изменения его наименования.
Раздел «02_Модель IFC (Стадия П)» содержит консолидированную модель в формате IFC, которая должна удовлетворять требованиям Главгосэкспертизы по версии формата ifc и атрибутивному наполнению.
Данная модель может быть создана как в ПО разработки, так и в специализированном ПО, которое позволяет как осуществлять общую сборку модели, так и производить поиск «коллизий», а также подключать сопутствующие инженерные данные, такие как сроки и стоимость строительства (4D и 5D проектирование) .
Раздел «03_Проектная документация» должен содержать проектную документацию, полученную из модели, как правило, в формате dwg, а также подписанную документацию в формате pdf.
При грамотном планировании стадии П модель стадии Р (04_Модель (Стадия Р)), по файловому составу будет являться копией модели стадии П с более высоким уровнем детализации, отвечающем требованиям разработки РД.
Сводная модель 05_Модель IFC (Стадия Р) и 06_Рабочая документация выпускаются аналогичным способом, что и на предыдущей стадии.
Финальная стадия проектирования – формирование исполнительной документации (07_Модель (Стадия И)) или же as-build модель. Данная документация содержит информацию о текущем состоянии объекта (после строительства) и является основой для последующих этапов эксплуатации, реконструкции или сноса. Данная документация является уточненной версией рабочей документации, а ИМ данной стадии представляют собой еще более точную версию модели Р (с позиции положения объектов друг относительно друга, а также содержащую выявленные дефекты строительства).
Уточнение модели Р можно проводить на базе облаков точек, полученных в результате лазерного сканирования или технологии фотограмметрии, поскольку многое ПО, поддерживающее ТИМ, имеет функционал, позволяющий не только загрузить облака точек в информационную модель, но также производить корректировку модели на основе полученных данных.
Заключение
По окончанию пилотного проекта предложенная структура проекта может быть перенесена и на вновь проектируемые объекты, за исключением директории 00_Исходная документация. Вопросом для проработки остается проблема передачи информационной модели стадии П в расчетные комплексы, однако логичным видится задача внесения необходимых нагрузок и воздействий в основную модель стадии П и последующую передачу данной модели в расчетные комплексы.
Перспективным направлением видится разработка системы, осуществляющей не только хранение различных состояний объекта на стадиях П, Р, И, но и обеспечивающей сравнение этих состояний на этапе эксплуатации.
1. Bolotova A.S., Marshavina Ya.I. Problems of introducing information modeling technology in Russia // Construction production. 2021. No. 2. P. 70-80. https://doi.org/10.54950/26585340_2021_2_70 EDN: https://elibrary.ru/PEYWAO
2. Kuzmina T.K., Ledovskikh L.I. Features of using information modeling technology in the implementation of construction control // Construction production. 2021. No. 4. pp. 49-53. https://doi.org/10.54950/26585340_2021_4_8_49 EDN: https://elibrary.ru/APBOAY
3. Plakhutina A.A. Modeling the life cycle of a sports complex building at the stage of design, operation and reconstruction // Construction and Architecture. 2023.T.11 2. P. 114-120. https://doi.org/10.29039/2308-0191-2023-11-2-14-14 EDN: https://elibrary.ru/KVHPKW
4. Shutova M.N., Kuzheleva V.A., Minkova A.A., Sotnikov A.S., Kozhikhov A.G. Information modeling and life cycle management of construction projects in the city of Novocherkassk // Construction and architecture. 2023. T. 11. No. 2. P. 15. https://doi.org/10.29039/2308-0191-2023-11-2-15-15 EDN: https://elibrary.ru/EOKSGS
5. Sirotsky A.A. Consolidation of information models of construction projects into a single big data space // Construction and Architecture. 2023. T. 11. No. 3. P. 11. https://doi.org/10.29039/2308-0191-2023-11-3-11-11 EDN: https://elibrary.ru/EHDHXE
6. Garyaeva V.V., Parfenov S.V., Garyaev A.N. Integration of information modeling technologies into life cycle management of low-rise construction objects // Construction and Architecture. 2023. T. 11. No. 4. P. 35. https://doi.org/10.29039/2308-0191-2023-11-4-35-35 EDN: https://elibrary.ru/PFILBZ
7. Fetter M.G., Evtushenko S.I. Problems of using automatic arrangement of elements when constructing an information model of building pipeline systems using point clouds // Construction and Architecture. 2022. T. 10. No. 2. P. 71-75. https://doi.org/10.29039/2308-0191-2022-10-2-71-75 EDN: https://elibrary.ru/NVEZMF
8. Ostashev R.V., Evtushenko S.I. Development of IFC mapping for uploading information models of architectural solutions // Construction and architecture. 2022. T. 10. No. 2. P. 91-110. https://doi.org/10.29039/2308-0191-2022-10-2-91-110 EDN: https://elibrary.ru/YADGFT
9. Shilov L.A. Practical BIM. - Moscow: Alpen-Print, 2022. - 172 p. ISBN 978-5-6049179-0-9 EDN: https://elibrary.ru/NGJJNT




